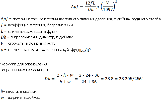
Ниже приведен пример расчета падения давления в Revit для 100-футового сегмента воздуховода прямоугольного сечения с размерами 36 дюймов x 24 дюйма при расходе воздуха 12 000 куб.футов/мин.
Падение давление определяется следующим образом:

Это значение соответствует значению параметра "Гидравлический диаметр", относящегося к свойствам воздуховода.
Скорость рассчитывается с учетом площади поперечного сечения:

Рассчитанное значение падения давления соответствует значению, указанному в Revit в разделе свойств воздуховода.