AutoCAD Electrical 根據特定的命名慣例啟用其某些自動功能進行工作。儘管不是必須的,但如果建立新 AutoCAD Electrical 智慧型符號與 AutoCAD Electrical 配合使用,請遵循下節中所述命名慣例。自訂符號可以充分利用 AutoCAD Electrical 功能。
線路圖元件,例如繼電器、開關、指示燈以及分離式電動機控制裝置 (但並非 PLC I/O 符號),遵循以下命名慣例:

範例:
|
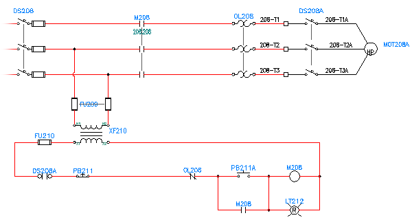
HCR1.dwg |
控制繼電器線圈,水平橫檔插入 |
|
VCR1.dwg |
控制繼電器線圈,垂直橫檔插入 |
|
HCR21.dwg |
水平繼電器接點,常開 |
|
HCR22.dwg |
水平繼電器接點,常閉 |
|
HCR22T.dwg |
水平繼電器接點,常閉,具有順列端子號 |
|
VPB11.dwg |
垂直按鈕開關,父接點,常開 |
|
VPB21.dwg |
垂直按鈕開關,子接點,常開 |
|
HLS11.dwg |
水平極限開關,父項,常開 |
|
HLS11H.dwg |
水平極限開關,父項,常開,保持閉合 |
|
VLT1RP.dwg |
垂直指示燈,紅色,按下測試指示燈 |
|
HW01.dwg |
水平電纜標識,配線號碼不透過該電纜標識變更 |

AutoCAD Electrical 電纜導體標識符號遵循以下慣例:
範例:
|
HW01.dwg |
父電纜導體標識,水平配線插入 |
|
HW02.dwg |
子電纜標識,水平配線插入 |
|
VW01.dwg |
父電纜導體標識,垂直配線插入 |
|
VW02.dwg |
子電纜標識,垂直配線插入 |
AutoCAD Electrical 需要位置符號名稱以字元「WDXX.」開頭
AutoCAD Electrical 需要查找以下圖塊插入:
|
WD_M.dwg |
圖塊插入由大約 50 個可見屬性組成。它們包含圖面的設定。 |
|
WD_PNLM.dwg |
可選擇的圖塊插入由數個可見屬性組成。它們包含用於面板配置功能的圖面設定。 |
|
WD_MLRH.dwg |
圖塊插入,包含階梯的第一條線參考號碼和其他資訊 (例如橫檔間距和階梯長度)。 |
|
WD_MLRV.dwg |
除一側有階梯外,其餘的與前一個符號相同。 |
|
WD_MLRHX.dwg |
可選擇的使用者定義的替用 WD_MLRH.dwg 的符號。此符號名稱由 AutoCAD Electrical 在您從「圖面性質」 |
|
WD_MLRVX.dwg |
除一側有階梯外,其餘的與前一個符號相同。 |
「圖面格式」對話方塊的「格式參考」區段中選取的階梯參考規劃決定。 (組合) 指定插頭或插座 ID:P 為插頭,J 為插座
(僅) 指定配線方向:1 為右側,2 為頂端,4 為左側,8 為底端。

範例:
|
HCN1_14P.dwg |
水平父符號 - 單一 (插頭) 佈線自左側或底端連接 |
|
VCN2_18P.dwg |
垂直子符號 - 單一 (插頭) 佈線自左側或底端連接 |
|
HCN1_11J.dwg |
水平父符號 - 單一 (插座) 佈線自右側或頂端連接 |
|
VCN2_12P.dwg |
垂直子符號 - 單一 (插頭) 佈線自右側或頂端連接 |
完成參數式建置連接器時,將建立唯一的新圖塊定義。每個連接器均使用同一專案內唯一具名慣例進行標示。
|
HCN1_14P_nnn |
水平連接器,其中「nnn」是用於確保唯一性的隨機數字 |
|
VCN1_18P_nnn |
垂直連接器,其中「nnn」是用於確保唯一性的隨機數字 |
圖塊名稱最多可包含 32 個字元。

範例:
|
HCYL1_plunger_cyl.dwg |
水平獨立汽缸,plunger_cyl 為符號的有意義名稱 |
使用每個連接點的「光纖柔引線」線圖元的微小部分建構無聲的順列配線標識符號。這可以很小但必須存在,以便 AutoCAD Electrical 在追蹤配線網路時,可以正確地「看到」順列插入的圖塊。順列配線標識符號遵循以下命名慣例:

範例:
|
HT0_RED.dwg |
「RED」順列標識,水平配線插入 |
單線符號遵循與線路圖父項和子符號相同的命名慣例。若要使符號名稱唯一,單線符號圖塊名稱必須具有「1-」字尾。但是,單線符號名稱不會將符號定義為單線符號。單線符號由符號上存在的 WDTYPE 屬性值「1-」或單線總線鏈路符號的值「1-1」定義。

總線鏈路符號具有兩種功能:
在對偶電路單線樣板中,有三種總線鏈路符號。一種位於電路接入母線的垂點上。兩個電路的每只「腳座」上均有該符號的另一版本,每個腳座均標記了該對偶電路部分的起始位置。這些總線鏈路符號允許各種報告在單線電路中準確地進行報告 (無論是單個電路還是對偶電路表現法)。
提供以下總線鏈路符號:
具有「1-1」值的 WD 類型屬性可識別總線鏈路符號。
圖塊名稱最多可包含 32 個字元。

範例:
|
VTK1_ver_tank.dwg |
垂直獨立汽缸,ver_tank 為符號的有意義名稱 |
沒有需要遵循的命名慣例,但是名稱必須遵循 AutoCAD 32 個字元圖塊名稱的限制。

以參數化方式產生的雙絞線表現法包含同一符號的兩個例證 (沒有父符號/子符號版本)。此符號必須包含屬性 ACE_FLAG,且值為「3」。參數式雙絞線符號遵循以下命名慣例:

範例:
|
HT0_TW.dwg |
水平參數式連接器符號 |
|
VT0_TW.dwg |
垂直參數式連接器符號 |
這些符號以「HP」(水平橫檔) 或「VP」(垂直橫檔) 開頭,後接數字 1 至 9。數字與選取的 PLC 模組型式或外觀相對應。(AutoCAD Electrical 資源庫中提供了 1 至 5,6 至 9 可由使用者定義)。

AutoCAD Electrical 連接器符號遵循以下慣例:

接合符號遵循以下命名慣例:

範例:
|
HSP1001.dwg |
水平接合 #1 |
|
VSP1001.dwg |
垂直接合 #1 |
|
HSP1003.dwg |
水平接合 #3 |
AutoCAD Electrical 配線信號箭頭符號遵循以下慣例:

您可以使用這些未使用的數字 (例如,HA5S... 和 HA5D...) 建立自己的箭頭型式。例如,將 Autodesk\Acade {版本}\Libs\jic1\ha1s*.dwg 複製到 ha5s*.dwg,將 Autodesk\Acade {版本}\Libs\jic1\ha1d*.dwg 複製到 ha5d*.dwg。存取 AutoCAD 中的每個複製的箭頭符號,並編輯這些符號以滿足需求。然後,在「圖面性質」
「型式」對話方塊中將預設箭頭型式設為「5」,即可存取新箭頭型式。
獨立交互參考符號:
與來源/目標信號符號 (即 HA?S* 和 HA?D*) 命名慣例相同,但符號中不存在線號屬性。
這些符號以「PLCIO」開頭,最長為 32 個字元。除「PLCIO」字首外,AutoCAD Electrical 沒有參考的命名慣例。

範例:
|
PLCIO50E1761-L16AWA.dwg |
具有 0.5 個單位橫檔間距的 AB 1761 模型 L16-AWA |
|
PLCIOI1T.dwg |
獨立輸入點,單一接線 |
獨立端子遵循以下命名慣例:
範例:
|
HT0001.dwg |
附註解的方形端子,配線號碼不變更 |
|
HT1001.dwg |
與前一個符號相同,但是配線號碼隨端子變更 |
|
HT0_01.dwg |
無註解的無聲方形端子,配線號碼不變更 |
AutoCAD Electrical 使用者定義的符號遵循以下慣例:
AutoCAD Electrical 需要該符號名稱為「WDDOT.dwg」。
AutoCAD Electrical 配線號碼是由單一配線號碼屬性組成的圖塊插入。圖塊插入的原點位於其配線中,具有向上、向下浮動或脫離圖塊的插入點一側的配線號碼屬性。
範例:
|
WD_WNH.dwg |
水平配線插入的配線號碼 |
|
WD_WNV.dwg |
垂直配線插入的配線號碼 |
|
WD_WCH.dwg |
水平配線的額外配線號碼複本 |
|
WD_WCV.dwg |
垂直配線的額外配線號碼複本 |
AutoCAD Electrical 還支援遵循主配線號碼值的順列配線號碼。順列配線標識具有一個圖塊名稱,該名稱遵循不觸發配線號碼變更的端子符號的圖塊名稱。
範例:
|
HT0_W1.dwg |
順列配線號碼標識,水平配線插入,短配線號碼 |
|
HT0_W3.dwg |
順列配線號碼標識,水平配線插入,較長配線號碼 |
|
VT0_W1.dwg |
順列配線號碼標識,垂直配線插入,短配線號碼 |
|
VT0_W2.dwg |
順列配線號碼,垂直配線插入,中等線寬,垂直配線插入 |
符號名稱的第二個和第三個字元用於表示族群類型 (例如,PB 代表按鈕開關,CR 代表控制繼電器,LS 代表極限開關)。族群類型可用於確定元件的目錄查找表名稱和標籤名稱。AutoCAD Electrical 提供的資源庫符號使用以下族群類型。
|
族群類型 |
描述 |
|---|---|
|
AM |
電表 |
|
AN |
蜂鳴器、喇叭、電鈴 |
|
BA |
電池 |
|
BV |
球閥 |
|
C0、CN |
連接器/接腳 |
|
CA |
電容器 |
|
CB |
斷路器 |
|
CR |
控制繼電器 |
|
DB |
分配座 |
|
DI |
二極體 |
|
DN |
裝置網路 |
|
DR |
驅動器 |
|
DS |
隔離開關 |
|
DV |
裝置盒 |
|
EN |
機盒/硬體 |
|
FL |
準位開關 |
|
FM |
頻率表 |
|
FS |
流量感應器 |
|
FT |
腳踏開關 |
|
FU |
熔絲 |
|
GV |
閘閥 |
|
LR |
閉鎖式繼電器 |
|
LS |
極限開關 |
|
LT |
燈、指示燈 |
|
LV |
截止閥 |
|
MO |
電動機 |
|
MS |
電動機起動器/接觸器 |
|
OL |
過載 |
|
PB |
按鈕開關 |
|
PC |
拉線式開關 |
|
PE |
光電開關 |
|
PG |
防插式開關 |
|
PM |
功率表 |
|
PS |
壓力開關 |
|
PW |
電源供應器 |
|
PX |
近接開關 |
|
RE |
電阻器 |
|
SP |
接合 |
|
SS |
選擇開關 |
|
SU |
突波抑制器 |
|
SV |
螺線管 |
|
SW、TG |
跳脫開關 |
|
T0、T1 |
端子 |
|
TC |
熱電偶 |
|
TD |
限時繼電器 |
|
TS |
溫度開關 |
|
VM |
電壓表 |
|
VR |
可變電阻器 |
|
WO |
電纜、多導體電纜 |
|
XF |
變壓器 |