AutoCAD Electrical kann Projektbeschreibungszeilen und einige Zeichnungseigenschaften mit Attributen im Schriftfeld einer Zeichnung verknüpfen. Es gibt zwei Methoden:
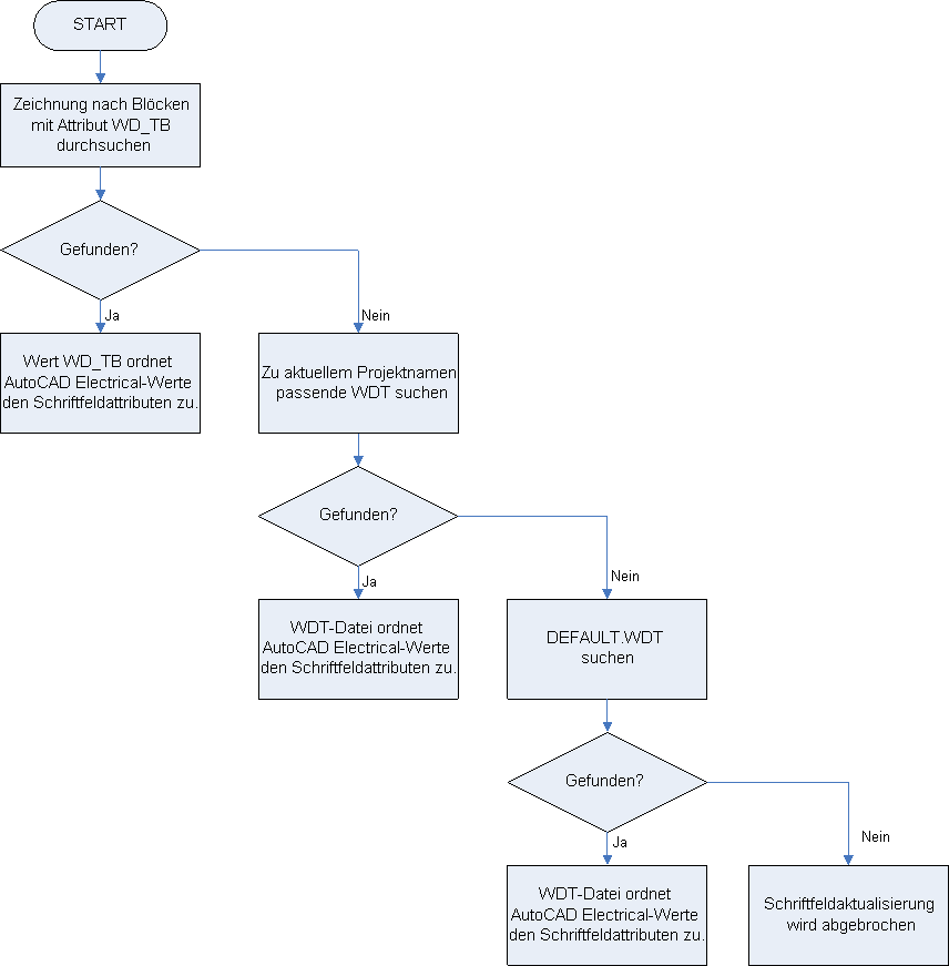
Während einer Schriftfeldaktualisierung geht AutoCAD Electrical nach dem folgenden Flussdiagramm vor, um die zu verwendende Methode zu ermitteln.

AutoCAD Electrical kann die folgenden projekt- und zeichnungsspezifischen Werte Attributen im Schriftfeld zuordnen.
|
Zuordnungscode |
Beschreibung |
|---|---|
|
LINEx |
Projektbeschreibungszeile, wobei " x" für die Zeilennummer steht |
|
SHEET |
Seitennummernwert (der Wert %S), der im Dialogfeld Zeichnungseigenschaften zugeordnet wird |
|
SHEETMAX |
Anzahl der Zeichnungen im aktiven Projekt (der Wert "N" im Schriftfeld "SHEET x von "N") |
|
DWGNAM |
Zeichnungsnamenwert (der Wert %D), der im Dialogfeld Zeichnungseigenschaften zugeordnet wird |
|
DD1 (oder DWGDESC), DD2, DD3 |
Zeichnungsbeschreibungen, die im Dialogfeld Zeichnungseigenschaften zugeordnet werden |
|
DWGSEC |
Optionale Abschnittsbezeichnung, die im Dialogfeld Zeichnungseigenschaften zugeordnet wird |
|
DWGSUB |
Optionale Unterabschnittsbezeichnung, die im Dialogfeld Zeichnungseigenschaften zugeordnet wird |
|
FILENAME |
Name der Zeichnungsdatei ohne Pfad oder Erweiterung |
|
FULLFILENAME |
Name der Zeichnungsdatei mit Pfad und Erweiterung |
|
FILENAMEEXT |
Name der Zeichnungsdatei mit der Erweiterung .dwg |
|
IEC_P |
Projektwert der Zeichnung, der im Dialogfeld Zeichnungseigenschaften zugeordnet wird |
|
IEC_I |
Anlagenwert der Zeichnung, der im Dialogfeld Zeichnungseigenschaften zugeordnet wird |
|
IEC_O |
Ortswert der Zeichnung, der im Dialogfeld Zeichnungseigenschaften zugeordnet wird |
|
PLOTTIME |
Aktuelle Zeit (24-Stunden-Format) |
|
PLOTTIME12 |
aktuelle Zeit (12-Stunden-Format) |
|
PLOTDATE |
aktuelle Zeit (Format MM:TT:JJJJ) |
|
PLOTDATEMMDDYY |
aktuelles Datum (Format MM:TT:JJ) |
|
PLOTDATEYYMMDD |
aktuelles Datum (Format JJ:MM:TT) |
|
PLOTDATEYYYYMMDD |
aktuelles Datum (Format JJJJ:MM:TT) |
Sie können auch benutzerdefinierte Werte wie festen Text in Anführungszeichen, Umgebungsvariablen, Systemvariablen und AutoLISP-Variablen zuordnen.
Sie können Systemvariablenwerte oder von AutoLISP-Programmen extrahierte Werte Attributen im Schriftfeld zuordnen.
AutoCAD Electrical unterstützt drei Beschreibungszeilen pro Zeichnung. Wenn mehr Beschreibungszeilen benötigt werden, können die einzelnen Beschreibungszeilen durch das Zeichen "|" in verschiedene Teile aufgeteilt werden. Jeder Teil wird dann einem anderen Attribut im Schriftfeld zugeordnet.
Um beispielsweise die erste Beschreibungszeile drei Attributen zuzuordnen, müssen Sie dieses Format verwenden:
attrname1|attrname2|attrname3=DD1
Teilen Sie den Wert dann im Dialogfeld Zeichnungseigenschaften - Registerkarte Zeichnungseinstellungen unter Beschreibung 1 mit | an den Schnittstellen auf. Beispiel: Hauptschrank|120VAC|SPS-E/A. Mit dem Befehl Schriftfeld aktualisieren wird diese Textzeichenfolge über die drei Schriftfeldattribute verteilt.
Wenn bei der Einrichtung des Schriftfelds PLOT*-Werte von AutoCAD Electrical Attributen zugeordnet werden, werden diese Attribute beim Plotten aktualisiert. Wenn das Attribut einen Eingabeaufforderungswert aufweist, wird dieser Wert als Präfix verwendet.
Beispiel: