AutoCAD Electrical puede enlazar las líneas de descripción del proyecto y algunas de las propiedades del dibujo con los atributos del cajetín del dibujo.
La utilidad de cajetín:
- Automatiza las actualizaciones de cajetín en todo el proyecto.
- Admite varios cajetines por dibujo.
- Asigna las líneas de descripción de proyecto de AutoCAD Electrical a atributos concretos.
- Asigna los valores de cada dibujo de AutoCAD Electrical a atributos concretos.
- Asigna valores de AutoLISP, variables de sistema o variables de entorno a atributos concretos.
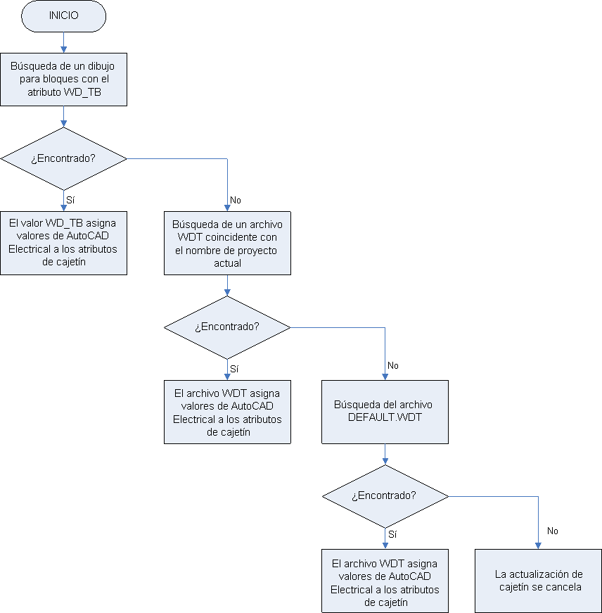
AutoCAD Electrical utiliza dos métodos para asignar los valores de AutoCAD Electrical a los atributos del cajetín:
- Método del atributo WD_TB: la información de asignación está incrustada en el cajetín. Esta opción está contenida en el dibujo y no requiere ningún archivo externo. Está limitada al número de caracteres que se pueden insertar en un único atributo.
- Método del archivo WDT: archivo externo de asignación de atributos. Esta opción puede actualizar los atributos de los cajetines existentes, incluso si el cajetín no contiene el atributo WD_TB.
Durante la actualización del cajetín, AutoCAD Electrical sigue esta secuencia para determinar el método que se debe utilizar.