
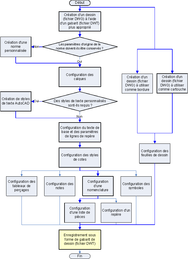
Le fichier gabarit Société XYZ.dwt, qui contient toutes les modifications et les paramètres de normes, se trouve dans le dossier de gabarits par défaut d'AutoCAD Mechanical. Pour garantir et conserver les normes de dessin de la société, ce gabarit doit être utilisé pour démarrer tout nouveau dessin.