AutoCAD Electrical consente di collegare le righe di descrizione del progetto e alcune delle proprietà del disegno agli attributi del cartiglio del disegno. Sono disponibili due metodi:
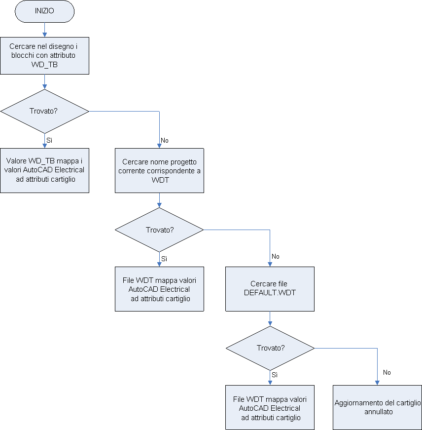
Durante l'aggiornamento del cartiglio, AutoCAD Electrical segue questa sequenza per determinare il metodo da utilizzare.

AutoCAD Electrical consente di mappare i valori specifici del disegno e del progetto riportati di seguito agli attributi presenti sul cartiglio.
|
Mappatura codice |
Descrizione |
|---|---|
|
LINEx |
riga di descrizione del progetto, dove "x" rappresenta il numero della riga di descrizione |
|
FOGLIO |
valore del numero di foglio (il valore %S) assegnato nella finestra di dialogo Proprietà disegno |
|
MAXFOGLI |
numero di disegni nel progetto attivo, ovvero il valore "N" nel cartiglio "SHEET x di "N" |
|
NOMEDWG |
valore del nome del disegno (il valore %D) assegnato nella finestra di dialogo Proprietà disegno |
|
DD1 (o DESCRDWG), DD2, DD3 |
descrizioni del disegno assegnate nella finestra di dialogo Proprietà disegno |
|
DWGSEC |
codice di sezione facoltativo assegnato nella finestra di dialogo Proprietà disegno |
|
DWGSUB |
codice di sottosezione facoltativo assegnato nella finestra di dialogo Proprietà disegno |
|
NOMEFILE |
nome del file di disegno senza percorso o estensione |
|
NOMEFILECOMPLETO |
nome del file di disegno con il percorso e l'estensione |
|
FILENAMEEXT |
nome del file di disegno solo con l'estensione .dwg |
|
IEC_P |
Valore progetto del disegno assegnato nella finestra di dialogo Proprietà disegno |
|
IEC_I |
Valore installazione del disegno assegnato nella finestra di dialogo Proprietà disegno |
|
IEC_L |
Valore di posizione del disegno assegnato nella finestra di dialogo Proprietà disegno |
|
PLOTTIME |
ora corrente (formato 24 ore) |
|
PLOTTIME12 |
ora corrente (formato 12 ore am/pm) |
|
PLOTDATE |
data corrente (formato MM:GG:AAAA) |
|
PLOTDATEMMDDYY |
data corrente (formato MM:GG:AA) |
|
PLOTDATEYYMMDD |
data corrente (formato AA:MM:GG) |
|
PLOTDATEYYYYMMDD |
data corrente (formato AAAA:MM:GG) |
È inoltre possibile mappare i valori definiti dall'utente come testo fisso fra virgolette, le variabili di ambiente, le variabili di sistema e le variabili AutoLISP.
È possibile mappare i valori delle variabili di sistema o i valori estratti dai programmi AutoLISP, agli attributi del cartiglio.
AutoCAD Electrical consente di specificare tre righe di descrizione per ciascun disegno. Se sono necessarie più righe di descrizione, ogni riga di descrizione può essere divisa in più parti mediante il carattere "|". Ciascun elemento viene quindi mappato ad un altro attributo nel cartiglio.
Ad esempio, per mappare la prima riga di descrizione a tre attributi, utilizzare il seguente formato:
nomeattr1|nomeattr2|nomeattr3=DD1
Quindi, nel valore Descrizione 1 della scheda Impostazioni disegno della finestra di dialogo Proprietà disegno, delimitare il valore con il carattere "|" in corrispondenza dei punti di interruzione. Ad esempio, "Armadio principale|120VAC|I/O PLC”. Il comando Aggiorna cartiglio divide la stringa di testo sui tre attributi del cartiglio.
Se l'impostazione Cartiglio mappa uno qualsiasi dei valori PLOT* di AutoCAD Electrical agli attributi, questi vengono aggiornati durante la stampa. Se l'attributo contiene un valore prompt, questo viene utilizzato come prefisso.
Ad esempio: