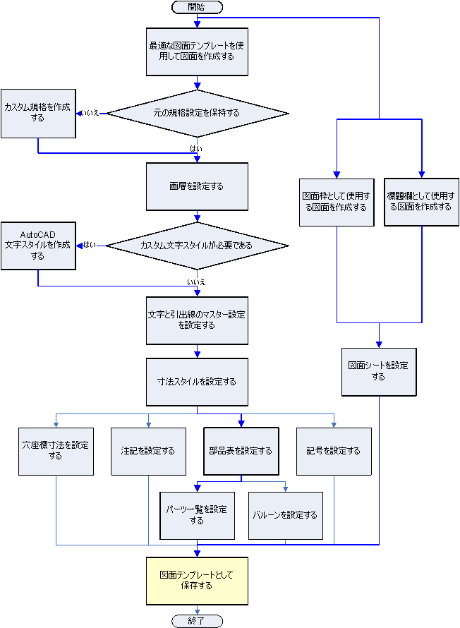
AutoCAD Mechanical の設定にケース スタディ - 設定をテンプレートに保存する

フローチャートの位置

テンプレート(*.dwt)

標準の変更および設定を含んでいるテンプレート ファイル Company XYZ.dwt は、AutoCAD Mechanical の既定のテンプレート フォルダにあります。新規作成した図面は、すべてこのテンプレートから開始して、会社の製図規格に準拠することを確認します。