
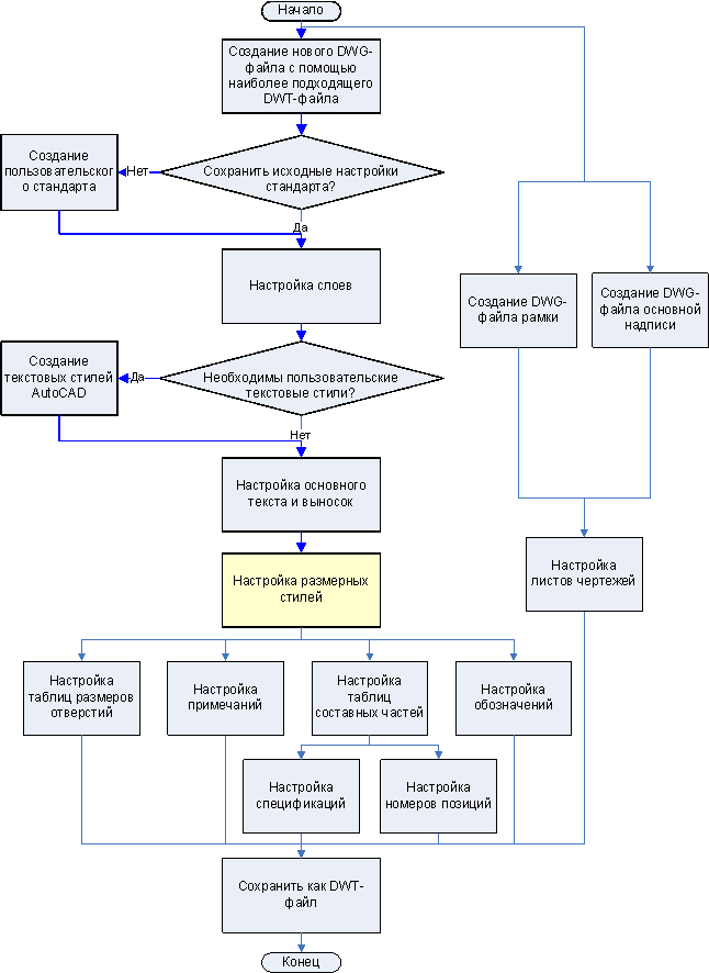
В компании XYZ желательно использовать размерный стиль с названием "Компания XYZ”. В компании используется шрифт TrueType “ISOCPEUR.” Высота размерного текста — 3,5 мм, цвет — ЖЕЛТЫЙ. Высота текста допуска — 2,5 мм, цвет — КРАСНЫЙ. Цвет размерных линий, выносных элементов и стрелок КРАСНЫЙ. Значения линейных и угловых размеров задаются с точностью до одного знака после запятой, причем конечный нуль всегда отображаются.