| Пример: |
![]() |
| Описание: | В чертеж вставлен объект или блок AutoCAD (вместо компонента AutoCAD P&ID). Такие блоки не отображаются в отчетах или диспетчере данных, даже если выглядят как компоненты P&ID. |
| Исправление: |
|
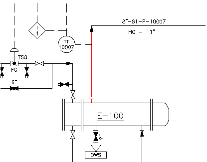
| Пример: |
![]() |
| Описание: | Несоответствие размера линии и связанного с ней компонента. Обычно подобные ситуации возникают при ручном изменении свойств компонентов. |
| Исправление: |
|
| Пример: |
![]() |
| Описание: | Свойства миникаталогов линий (такие подробности, как материал компонента) и линейных компонентов не совпадают. Обычно подобные ситуации возникают при ручном изменении свойств. |
| Исправление: |
|
| Пример: |
![]() |
| Описание: | Производственные линии не завершаются путем присоединения к конечной точке компонента или не оканчиваются обозначением конечной точки, означающим вентиляционное отверстие, границу водоснабжения, слив или другой допустимый ограничитель. |
| Исправление: |
|
| Пример: |
![]() |
| Описание: | Отсутствует фактическое соединение линий и связанных с ними компонентов, хотя они и выглядят соединенными. Ошибка может возникнуть в случае, если правильное соединение никогда не формировалось или если компонент был перетащен от линии. |
| Исправление: |
|
| Пример: |
![]() |
| Описание: | Неправильное направление потока линии или компонента. |
| Исправление: |
|
| Пример: |
![]() |
| Описание: | Идентификатор аннотации было перемещено от компонента, с которым оно связано. |
| Исправление: |
|
| Пример: |
![]() |
| Описание: | Межстраничные соединения, используемые для соединения текущего чертежа с другим чертежом, не указывают на допустимое расположение чертежа. |
| Исправление: |
|