Lösen der Simulation

Dieses Thema beschreibt den grundlegenden Arbeitsablauf für die Ausführung einer CFD-Simulation. Das Schnellbearbeitungs-Dialogfeld Start enthält Werkzeuge zum Definieren des physischen Modells, zur Angabe der Speicherhäufigkeit von Ergebnissen und zum Ausführen der Simulation.

Es gibt mehrere Möglichkeiten, das Dialogfeld Start zu öffnen:

Methode 1: Klicken Sie mit der rechten Maustaste außerhalb des Modells, und wählen Sie Start aus.

Methode 2: Klicken Sie auf Konfiguration (Registerkarte) > Simulation (Fenster) > Start.

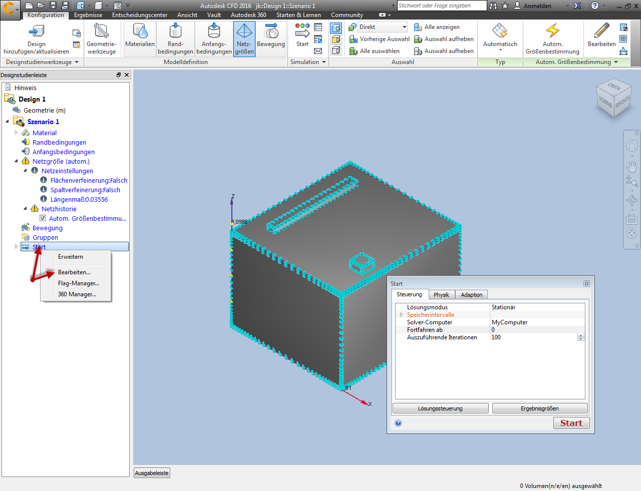
Methode 3: Klicken Sie auf der Designstudienleiste mit der rechten Maustaste auf Start, und klicken Sie auf Bearbeiten....

Eine weitere Möglichkeit besteht darin, auf Ergebnisse (Registerkarte) > Iteration/Schritt (Fenster) > Start zu klicken.

So definieren Sie die Ausführungsart für die Simulation

Das Schnellbearbeitungs-Dialogfeld Start enthält drei Registerkarten. Verwenden Sie diese Registerkarten, um die physikalischen Eigenschaften und die Art der Simulationsausführung festzulegen.

So starten Sie die Simulation

Klicken Sie im Schnellbearbeitungs-Dialogfeld Start auf die Schaltfläche Start.

So führen Sie ein inaktives Szenario aus

Sie können ein Szenario über die Designstudienleiste ausführen, ohne es zuerst zu öffnen (dabei wird es in den Arbeitsspeicher des Computers geladen). Bei großen Modellen kann dies zu erheblichen Zeiteinsparungen führen.

So führen Sie mehrere Szenarios aus (Solver-Manager)

Das Schnellbearbeitungs-Dialogfeld Start eignet sich ideal zum Starten einzelner Szenarios. Mit dem Solver-Manager können Sie hingegen mehrere Szenarios starten. So öffnen Sie den Solver-Manager

  • Klicken Sie auf Konfiguration (Registerkarte) > Simulation (Fenster) > Solver-Manager.
  • Sie können auch mit der rechten Maustaste außerhalb des Modells klicken und danach auf Solver-Manager klicken.

Solver-Manager