
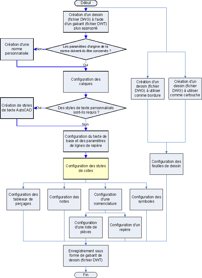
La société XYZ souhaite utiliser un style de cote nommé "Société XYZ". La société utilise la police TrueType "ISOCPEUR". Le texte des cotes fait 3.5 mm de haut et est JAUNE. Le texte des tolérances fait 2.5 mm et est ROUGE. Les lignes de cote, les lignes de repère et les flèches sont ROUGES. La précision des cotes est définie à une décimale et affiche toujours le zéro à droite pour les cotes angulaires et linéaires.