Le référentiel de ressources est une base de données XML qui stocke les ressources créées par chargement de données basées sur des fichiers ou par connexion à des bases de données. Il existe un référentiel par site et il se trouve sur le serveur du site. Le diagramme de la page ci-contre montre comment les ressources sont stockées dans le référentiel.
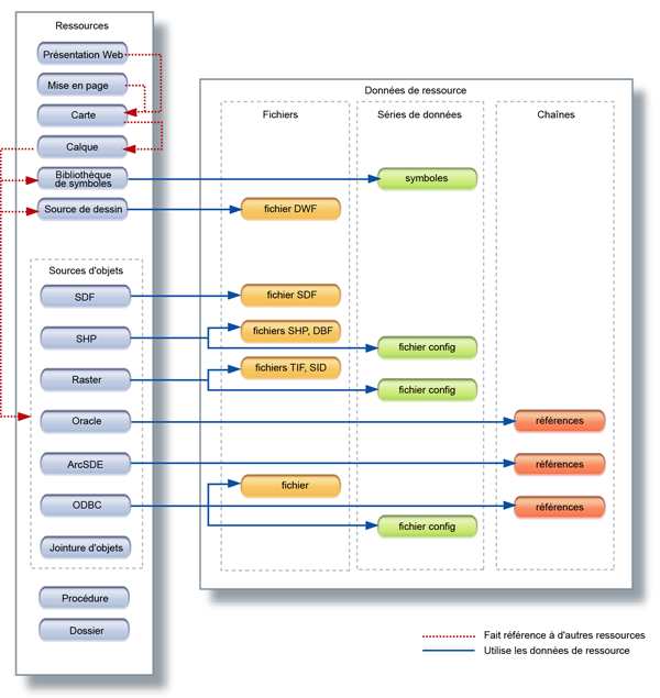
Les ressources sont conçues pour être réutilisées et partagées. Certaines ressources font référence à d'autres ressources. Par exemple, les cartes et les calques sont stockés sous forme de ressources distinctes, chaque carte faisant référence aux calques qu'elle contient. Les calques font référence à des sources d'objets ou de dessin. Lorsque vous mettez à jour la source d'objets d'origine, le calque est automatiquement mis à jour.
D'autres ressources, comme des mises en page, se suffisent à elles-mêmes et ne font référence à aucune autre ressource ou fichier. Certaines ressources utilisent des données de ressources associées. Par exemple, une source d'objets ArcSDE utilise un fichier qui conserve les références de connexion à la base de données. Les données de ressource peuvent être stockées sous forme de fichiers, de série de données ou de chaînes.
Pour plus d'informations sur la sauvegarde et la restauration du référentiel des ressources, voir le document RepositoryAdmin.pdf, installé avec Infrastructure Map Server.

Contenu du référentiel des ressources