| 例: |
![]() |
| 説明: | AutoCAD P&ID コンポーネントではなく、AutoCAD オブジェクトまたはブロックが図面に挿入されました。このようなブロックは P&ID コンポーネントに類似していますが、レポートやデータ マネージャに表示されません。 |
| 修正するには: |
|
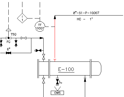
| 例: |
![]() |
| 説明: | ラインと関連コンポーネントのサイズが一致していません。通常、この状態はコンポーネント プロパティを手動で変更することよって起こります。 |
| 修正するには: |
|
| 例: |
![]() |
| 説明: | ラインとインライン コンポーネントのスペック プロパティ(コンポーネント材料などの詳細)が一致していません。通常、この状態はプロパティを手動で変更することよって起こります。 |
| 修正するには: |
|
| 例: |
![]() |
| 説明: | プロセス ラインが終端コンポーネントの接続点で終了していないか、換気口、水道アウトライン、ドレイン、その他有効なターミネータを表す終端シンボルで終了していません。 |
| 修正するには: |
|
| 例: |
![]() |
| 説明: | ラインと関連コンポーネントが接続されているように見えますが、正確に接続されていません。このエラーは、適切に接続されなかったか、コンポーネントがラインから引き離された場合に起こります。 |
| 修正するには: |
|
| 例: |
![]() |
| 説明: | ラインまたはコンポーネントの流れ方向が不正です。 |
| 修正するには: |
|
| 例: |
![]() |
| 説明: | 注釈タグが関連付けられたコンポーネントから離れました。 |
| 修正するには: |
|
| 例: |
![]() |
| 説明: | 現在の図面と別の図面の接続に使用しているオフページ コネクタに、プロジェクトの有効な場所が指定されていません。 |
| 修正するには: |
|