|
访问: |
功能区:
“CAM”选项卡
“刀具路径”面板
“仿真”
|
通过“仿真”功能,您可以验证生成的刀具路径是否符合预期。要启动仿真操作,首先需要从 CAM 浏览器中选择感兴趣的操作,然后单击鼠标右键,再从弹出式关联菜单中选择“仿真”。或者,可以在 CAM 浏览器中双击一个刀具路径项目以模拟相应的刀具路径。操作可以按照它们在 CAM 浏览器中显示的原始顺序进行仿真。启动后,“仿真”对话框将会打开,激活的模型视口将会更改为专用仿真视图,并且仿真播放器和仿真播放器时间轴将会显示在屏幕的底部。

仿真 - 您可以通过仿真播放器中仿真视图底部的位置滑块控制当前的刀具位置

通过单击仿真播放器中的“播放”按钮将首先进入刀具动画模式。可以通过分别单击“暂停”和“播放”按钮暂停和播放动画。
可以使用位于播放器底部的进给速率滑块调整动画速度。将滑块定位在中间将停止动画。将滑块左右移动可分别使动画后退和前进。
位于图形窗口底部仿真播放器下面的是仿真播放器时间轴。该控件提供了整个仿真的刀具路径长度方面的“时间轴”。

面加工策略在仿真播放器时间轴控件中显示为第一个操作
该控件的每个段表示一个操作,并且每个段的长度基于该操作中刀具路径的长度。这样便可以通过一种可视化的轻松方法在仿真过程中定位特定时间点。如上图所示,将鼠标悬停在某个控件段上方时,将会显示工具提示,其中列出了该操作的策略、刀具、设置名称、工件偏移和加工时间。
如果轴或夹头与毛坯发生碰撞,那么在时间轴控件上会显示一个红色标记,并且会显示工具提示以描述碰撞。

添加到刀具路径中的任何位置书签在时间轴控件上显示为黄色标记。有关刀具路径位置书签的详细信息,请参见 Inventor HSM 主题:使用仿真播放器标记菜单的步骤。
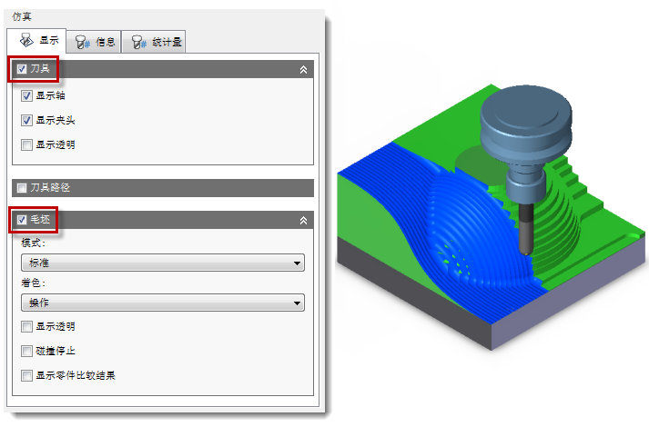
“显示”选项卡设置“显示”选项卡提供了许多仿真选项并包含有关当前刀具位置的信息。

通过“刀具”组,您可以在仿真过程中打开/关闭刀具轴和刀具夹头的可视性。还可以选择以透明方式显示它们,这样您便可以清楚地看到它们。

“刀具路径”组包含用于控制刀具路径可视化的不同选项。通过这些可用选项,可以在动画中显示整个刀具路径、当前刀具位置之前或之后的所有刀具路径、操作的刀具路径或者延伸到当前刀具位置的刀具路径残留刀痕。

“信息”选项卡设置“信息”选项卡提供了有关当前刀具位置和机床的信息。还显示了有关当前策略和激活刀具的编号操作描述。

“位置”组包含有关当前刀具位置的信息。这些信息包括当前位置、主轴速度、进给速率和移动。在非动画模式中,如果该组处于激活状态,则信息适用于当前亮显的位置,否则,适用于当前刀具位置,而在动画模式中,将始终显示当前刀具位置。

“操作”组中显示策略的操作特定信息,包括当前刀具位置或亮显的位置。还显示了策略的“操作”对话框中提供的编号操作描述以及激活的刀具。

该组显示了与生成了仿真的机床有关的信息。在使用多轴加工策略时特别有用。

“验证”组显示轴和/或夹头与工件(如果有)之间的碰撞次数。还会报告“起始量:”,即原始毛坯的总量。“量:”值报告了仿真中移除的毛坯。
此外,可以通过将鼠标光标移到目标点上方来测量毛坯上的点。“距离:”值显示毛坯与模型曲面之间的最小距离(带正负符号)。负值表示过切。
“统计量”选项卡设置
“统计量”组包含有关正在模拟的整个刀具路径的信息。当前信息包括总加工时间、总加工距离、执行的操作数量以及换刀次数。请注意,加工时间是一个粗略估计值,可能与进行后处理后的实际加工时间有很大差距。
在视图的左下角显示了坐标系朝向。但是,也会使用位于刀具朝向原点处的坐标系来指示激活操作的刀具朝向。
通过鼠标可以控制仿真视图,这类似于模型视口的常规行为。通过将鼠标指针移到刀具路径中的端点上可以亮显这些点。刀具路径方向在亮显的位置处通过一个箭头来指示。单击亮显的刀具路径端点可使该亮显位置成为当前刀具位置。使用鼠标中间按钮可以围绕模型中心进行旋转。缓慢单击中间按钮两次,同时不移动鼠标并在第二次单击时按住该按钮,可以围绕刀具路径端点进行旋转。如果鼠标具有一个额外的鼠标按钮,可以使用该按钮调整模型和刀具路径以使其适合当前视图。
通过按住 Shift 键同时按下鼠标左键来测量点之间的距离。
除了普通仿真外,还可以启用“毛坯”复选框以在常规仿真内显示毛坯。通过启用或禁用相应的“刀具”、“刀具路径”和“毛坯”复选框,还可以单独或同时显示刀具、刀具路径和毛坯。

显示了刀具和毛坯的仿真

显示了刀具和刀具路径的仿真
在仿真中,可以通过在暂停仿真时单击“下一个”和“上一个”按钮在刀具路径中单步前进;每次单击会跳至刀具路径中的下一个或上一个点。

在仿真中单步前进
若要了解有关仿真播放选项的详细信息,请参见 Inventor HSM 帮助主题:使用仿真播放器标记菜单的步骤。