CAD 实体

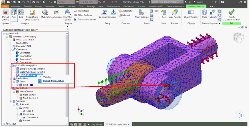
构成 CAD 模型的零件、部件或子部件将在浏览器的“分析”分支中列出。当您在 CAD 实体项上单击鼠标右键时,以下关联菜单选项可用:

如果在应用载荷、约束、接头、网格控制或其他 FEA 对象后零件、部件或子部件被排除,这些对象将仍保留在模型树中。但是,它们标记有一个指示对象有问题的图标 (),以及警告“某些面因为零件排除而丢失”的工具提示。