一旦获得电气设备/配电盘的需求系数,Revit 就能计算需用负荷。

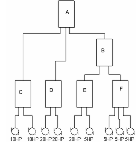
需用负荷计算示例
需求系数规则
- 最大的电动机:125%
- 第二位电动机:100%
- 第三位电动机:75%
- 第四位电动机:50%
需用负荷
- A:1.25* 20 + 1 *20 + .75 * 20 + 0.5 * (10 + 10 + 5 + 5 + 5 + 5) = 80 HP
- B:1.25*20 + 1* 5 + 0.75 * 5 + 0.5 * (5 + 5) = 38.75 HP
- C:1.25 * 10 + 1 * 10 = 22.5 HP
- D:1.25* 20 + 1 * 20 = 45 HP
- E:1.25* 20 + 1 * 5 = 30 HP