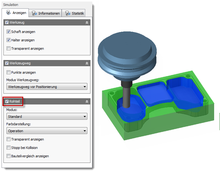
Sie können das Kontrollkästchen Rohteil im Dialogfeld Simulation aktivieren, um das Rohteil während der Simulation an der aktuellen Werkzeugwegposition anzuzeigen. Diese Rohteilsimulation verwendet eine extrem schnelle Simulations-Engine mit voller Unterstützung von Mehrkernprozessoren, sodass Sie das Rohteil praktisch ohne Verzögerung in jeder beliebigen Position anzeigen können. Dank der schnellen Engine kann auf neueren Arbeitsstationen sogar eine Rohteil-Rückwärtssimulation durchgeführt werden. Generell sollten auch sehr große 3D-Programme mit über 100 MB NC-Code innerhalb von Sekunden simuliert werden. Die Engine ist nur für 3D-Simulation vorgesehen. Freistechen und indizierte Bearbeitung werden nicht unterstützt.
Simulieren des Rohteils
Erweiterte Optionen für die Rohteilsimulation
Das Dropdown-Menü Modus enthält zwei Optionen für die Anzeige der Rohteilsimulation.
- Standard - Dieser Modus unterstützt die Simulation jeglicher Werkzeugwege, einschließlich 2D, 3-Achsen, 3-Achsen-Indizierung (3+2) und Multi-Achsen. Er unterstützt darüber hinaus Hinterschneiden und Kollisionserkennung.
- Schnell (Nur 3-Achsen) - Dieser optionale Simulationsmodus bietet zusätzlich Optionen für die Rohteileinfärbung und mehr Kontrolle über die Anzeigequalität beim Simulieren der Abtragsergebnisse. Dieser Modus ist beim Arbeiten mit langen Werkzeugwegen erheblich schneller als der Modus Standard, unterstützt jedoch nicht 3-Achsen-Indizierung, Multi-Achsen, Hinterschneiden und Kollisionserkennung.
Im Modus Standard werden die Kontrollkästchen Stopp bei Kollision und Bauteilvergleich anzeigen angezeigt. Aktivieren Sie das Kontrollkästchen Stopp bei Kollision, um die Rohteilsimulation zu stoppen, wenn es zu einer Kollision zwischen Schaft, Halter und Spannmittel kommt. Aktivieren Sie das Kontrollkästchen Bauteilvergleich anzeigen, um einen Rohteil- und Bauteilvergleich anzuzeigen. Rot gibt dabei eine Kollision des Bauteils und blau ein Rohteil-Übermaß an.
Die Option Bauteilvergleich anzeigen enthält zwei zusätzliche Parameter:
- Anzahl der Intervalle - Gibt die Anzahl der Schritte für den Farbverlauf beim Rohteil- und Bauteilvergleich an.
- Intervall - Gibt den Abstand zwischen jedem Schritt im Farbverlauf beim Rohteil- und Bauteilvergleich an.
Tipp: Sie können die genaue Menge des verbleibenden Rohteils messen, indem Sie die Maus über das Rohteil bewegen und sich den Wert im Feld Abstand in der Gruppe Verifizierung auf der Registerkarte Info ansehen. Der angezeigte Wert steht für den kürzesten Abstand zwischen Rohteil und Modell an der Position des Mauszeigers.
Rohteileinfärbung
Während der Rohteilsimulation können Sie das Rohteil gemäß unterschiedlichen Bearbeitungskriterien, wie z. B. Steigend/stechend fräsen und Schneidrichtung, einfärben. Auf diese Weise können Sie potenzielle Bearbeitungsprobleme visualisieren, bevor Sie das Bauteil tatsächlich bearbeiten. Die Einfärbung des Rohteils ermöglicht in vielen Fällen einen schnellen und aussagekräftigen Überblick über Bearbeitungsprobleme, die sowohl die Bauteilqualität als auch die Schneidleistung betreffen können.
Das Dropdown-Menü Einfärbung enthält die folgenden Optionen:
- Material verwenden - Bei Auswahl dieser Option wird das Dropdown-Menü Material aktiviert, und das Werkstück wird mit dem aus dieser Dropdown-Liste ausgewählten Material angezeigt.
- Operation - Ist diese Option aktiviert, weist die Software jeder simulierten Operation eine eindeutige Farbe zu. Die Farbe für jede Operation wird auf dem entsprechenden Werkzeugweg angezeigt.
- Werkzeug - Ist diese Option aktiviert, wird jedem Werkzeug nach der Werkzeug-Nummer eine eindeutige Farbe zugewiesen. Die entsprechende Farbe wird auf dem Werkzeugweg angezeigt.
- Bewegung - Ist diese Option aktiviert, wird die Farbe durch die Bewegungsart (z. B. Eilgang, Rampe, Schneiden, Einfahrt, Ausfahrt) bestimmt. Die Bewegungsart wird in der Gruppe Position auf der Registerkarte Info im Dialogfeld Simulation angezeigt.
- Vorschub - Bei dieser Option hat jeder unterschiedliche Schneidenvorschub eine andere Farbe, wobei der langsamste Vorschub blau und der schnellste Vorschub rot dargestellt wird. Wie bei Bewegung wird der Vorschub in der Gruppe Position auf der Registerkarte Info im Dialogfeld Simulation angezeigt.
- Neigung - Ist diese Option aktiviert, verwendet die Einfärbung für Steigend/stechend fräsen die Z-Achse als Referenz. Fräsen in positiver Richtung (+Z) wird rot, Fräsen in negativer Richtung (-Z) blau dargestellt.
- Richtung - Mit dieser Option wird die Einfärbung der Schneidrichtung in der XY-Ebene festgelegt. Jeder unterschiedliche Schneidrichtungswinkel hat eine andere Farbe.
- Typ - Ist diese Option aktiviert, erfolgt die Einfärbung auf Grundlage der Werkzeugwegbewegungen. Es gibt unterschiedliche Farben für Linearbewegungen, Bogenbewegungen und Kollisionen.
- Flow - Bei dieser Option werden Teile des Werkzeugwegs mit der gleichen Bewegung eingefärbt (z. B. wird der Anfang des Flows blau und das Ende des Flows rot dargestellt).
- Gleichlauf/Gegenlauf - Ist diese Option aktiviert, werden die Werkzeugwege für Gleichlauffräsen rot und die Werkzeugwege für Gegenlauffräsen blau dargestellt.
- Eintauch- bzw. Eingriffswinkel - Bei dieser Option basiert die Farbe auf dem Winkel des mit dem Werkstück in Kontakt befindlichen Werkzeugumfangs. Der Winkel wird in einer Ebene gemessen, die lotrecht zur Werkzeugachse ist. Beispiel: Wenn das Werkzeug vollständig im Eingriff ist, ist der Eintauch- bzw. Eingriffswinkel 180 Grad, aber die eine Hälfte des Winkels wird rot (Gleichlauffräsen) und die andere Hälfte blau (Gegenlauffräsen) dargestellt.

Optionen im Dropdown-Menü Einfärbung. Durch Auswahl der Option Material verwenden wird das Dropdown-Menü Material aktiviert.
In der unten stehenden Abbildung ist deutlich zu erkennen, dass die Bearbeitungsrichtungen der Offset-Durchgänge zu beiden Seiten der Hohlkehlbearbeitung unterschiedliche Farben aufweisen. Dies weist auf gegenläufige Bearbeitungsrichtungen hin, die zu einer Verschlechterung der Bauteilqualität führen können. Der relevante Werkzeugweg würde durch abrupte Farbänderungen angezeigt werden.
Transparentes Rohteil, eingefärbt nach Richtung für einen adaptiven und Hohlkehlen-Werkzeugweg
Rohteileinfärbung - Nahansicht
Einfärbung nach Neigung, steigend Fräsen blau und stechend Fräsen rot dargestellt
Einfärbung nach Flow