Vorheriges: Übung 11 | Nächstes: Übung 12
Isoflächen
Eine Isofläche ist eine Fläche mit konstantem Wert. Dies ist ein Beispiel für eine Geschwindigkeitsbetrag-Isofläche, die durch statischen Druck gefärbt ist. Das Isoflächensymbol weist auf alle Bereiche im Modell hin, die einen bestimmten Geschwindigkeitsbetrag aufweisen. Die Farben geben den statischen Druck an diesen Positionen an.
Isoflächen stellen ein 3D-Visualisierungswerkzeug dar, mit denen Strömungseigenschaften anhand eines Werts und einer physikalischen Form dargestellt werden können. Isoflächen sind sehr gut geeignet, um Geschwindigkeitsverteilungen in komplexen Strömungsbahnen und Temperaturverteilungen bei thermischen Analysen zu visualisieren. Sie können auch Isoflächen verwenden, um die Positionen der maximalen und minimalen Werte einer Menge zu bestimmen.
Verwenden von Iso-Flächen
Es gibt mehrere Möglichkeiten, um die meisten Isoflächen-Aufgaben auszuführen:
-
Im Modell: Klicken Sie direkt auf das Modell oder die Isofläche (wie angezeigt). Dies ist nützlich, wenn man sich auf das Modell konzentrieren möchte.
-
Außerhalb des Modells: Verwenden Sie den Zweig Isoflächen der Designstudienleiste oder die kontextabhängige Gruppe Isoflächen. Dies ist bei komplexen Modellen nützlich, bei denen es einfacher ist, außerhalb der Geometrie zu arbeiten.
So erstellen Sie eine Isofläche
-
Im Modell: Klicken Sie mit der rechten Maustaste auf oder in der Nähe des Modells (nicht auf eine vorhandene Isofläche). Klicken Sie auf Isofläche hinzufügen.
-
Außerhalb des Modells: Klicken Sie in der kontextabhängigen Gruppe Isofläche auf Hinzufügen.
So benennen Sie eine Isofläche um
- Klicken Sie mit der rechten Maustaste auf das gewünschte Isovolumen in der Designstudienleiste, und klicken Sie auf Umbenennen.
So wählen Sie eine Isofläche aus
-
Im Modell: Klicken Sie mit der linken Maustaste direkt auf die Isofläche.
-
Außerhalb des Modells: Klicken Sie auf den Namen der Isofläche in der Designstudienleiste.
So blenden Sie eine Isofläche aus
- Deaktivieren Sie das Kontrollkästchen neben der Isofläche in der Designstudienleiste. Sie können auch mit der rechten Maustaste auf den Namen klicken und dann auf Isofläche ausblenden klicken.
Anmerkung: Eine deaktivierte Isofläche wird nicht angezeigt und kann nicht geändert werden. Das Ausblenden einer oder mehrerer Isoflächen ist beim Erfassen von Bildern häufig hilfreich.
So löschen Sie eine Isofläche
-
Auf der Fläche: Klicken Sie mit der rechten Maustaste. Klicken Sie auf Entfernen.
-
Außerhalb des Modells: Klicken Sie mit der rechten Maustaste auf die gewünschte Isofläche in der Designstudienleiste, und klicken Sie auf Entfernen.
So ändern Sie die Darstellung einer Isofläche
-
Auf der Fläche: Klicken Sie mit der rechten Maustaste. Wählen Sie eine Option aus.
-
Außerhalb des Modells: Klicken Sie in der kontextabhängigen Gruppe Isofläche auf die Option Bearbeiten, und treffen Sie im Menü Darstellung eine Auswahl.
So ändern Sie die Iso-Menge und die Farbe nach Ergebnismenge
-
Auf der Fläche: Klicken Sie mit der rechten Maustaste. Klicken Sie auf Iso-Menge oder Farbe nach Ergebnis, und wählen Sie einen Eintrag aus der Liste.
-
Außerhalb des Modells: Treffen Sie in den Menüs Menge und Farbe nach in der kontextabhängigen Gruppe Isoflächen jeweils eine Auswahl.
Anmerkung: Die Iso-Menge ist das skalare Ergebnis, das die Form der Isofläche bestimmt. Der Wert Farbe nach Ergebnis bestimmt die Farbe. Vorgabemäßig sind sie identisch. Wählen Sie andere skalare Ergebnisse aus, um zwei Ergebnisse zusammen anzuzeigen. Ein Beispiel wäre, die Temperatur als Iso-Menge und den Geschwindigkeitsbetrag als Farbe nach Ergebnis festzulegen. Dies zeigt die Temperatur an allen Positionen im Modell an, die den gleichen Geschwindigkeitsbetrag aufweisen:
So ändern Sie den Wert für die Iso-Menge
- Ziehen Sie den Schieberegler im Dialogfeld Steuerelemente.
So ändern Sie die Vektorlänge
- Vorgabemäßig werden alle Vektoren mit der gleichen Länge angezeigt. Um die Vektorlänge zu ändern, ziehen Sie den Regler Länge.
- Um Vektoren mit unterschiedlichen Längen anzuzeigen, klicken Sie auf Längenbereich. Ziehen Sie die Regler Min. und Max., um den Bereich zu ändern.
- Um alle Vektoren um den gleichen Betrag zu skalieren, ändern Sie im Abschnitt Attribute den Skalierungskoeffizienten.
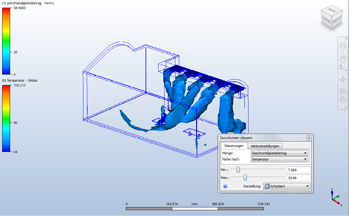
Isovolumen
Ein Isovolumen ist das Volumen eines Modells, die sich innerhalb eines bestimmten Bereichs einer Ergebnisgröße befindet. Im Gegensatz zu einer Isofläche, die überall dort im Modell angezeigt wird, wo ein einzelner, bestimmter Wert angegeben ist, wird ein Isovolumen überall dort angezeigt, wo der Wert innerhalb eines Bereichs des Ergebniswerts liegt.
Nachfolgend ist ein Geschwindigkeitsbetrag-Isovolumen, eingefärbt nach Temperatur, dargestellt. Die Form des Isovolumens gibt alle Positionen im Modell an, die sich innerhalb eines bestimmten Bereichs des Geschwindigkeitsbetrags befinden. Die Farben geben die Temperatur an.
Sie können Isovolumen erstellen und sie verwenden, indem Sie auf der Multifunktionsleiste auf den Befehl Isovolumen klicken. Der Arbeitsablauf für die Verwendung von Isovolumen ähneln denen für Isoflächen.
Vorheriges: Übung 11 | Nächstes: Übung 12
Zurück zur Schulungstitelseite