This case study illustrates the typical configuration requirements of a hypothetical company, Company XYZ. The purpose of this study is to map typical use cases to the topics listed in this publication.
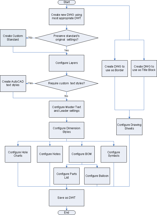
Each of the following sections describes a set of requirements and contains links to the related topics that provide step-by-step instructions. The flowchart below shows the configuration workflow covered by the case study. Subsequent topics in this case study reproduce the flowchart and shows where in the configuration process the topic fits in. This publication covers many configuration topics, not limited to the requirements stated in the case study.

The case study covers the following scenario: