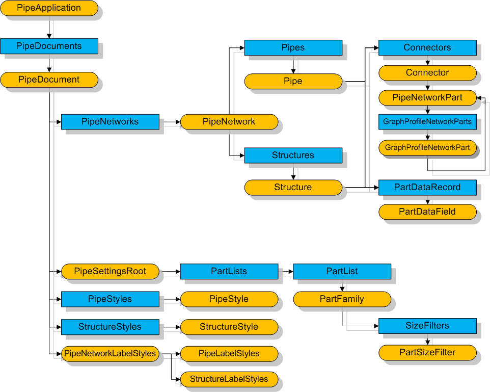
Object Hierarchy
Pipe Network Object Model
Parent topic:
Pipe Networks in COM