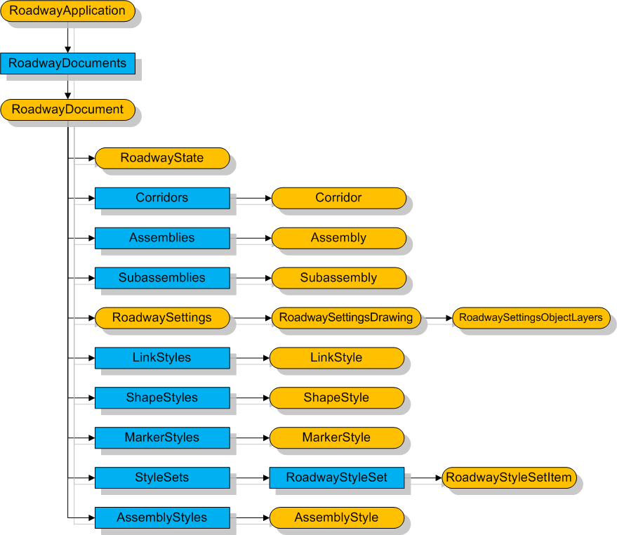
Object Hierarchy
Object Model for Root Corridor Objects
Parent topic:
Root Objects