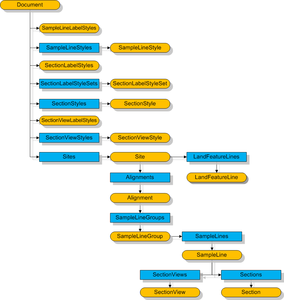
Object Hierarchy
Parent topic:
Sections in COM