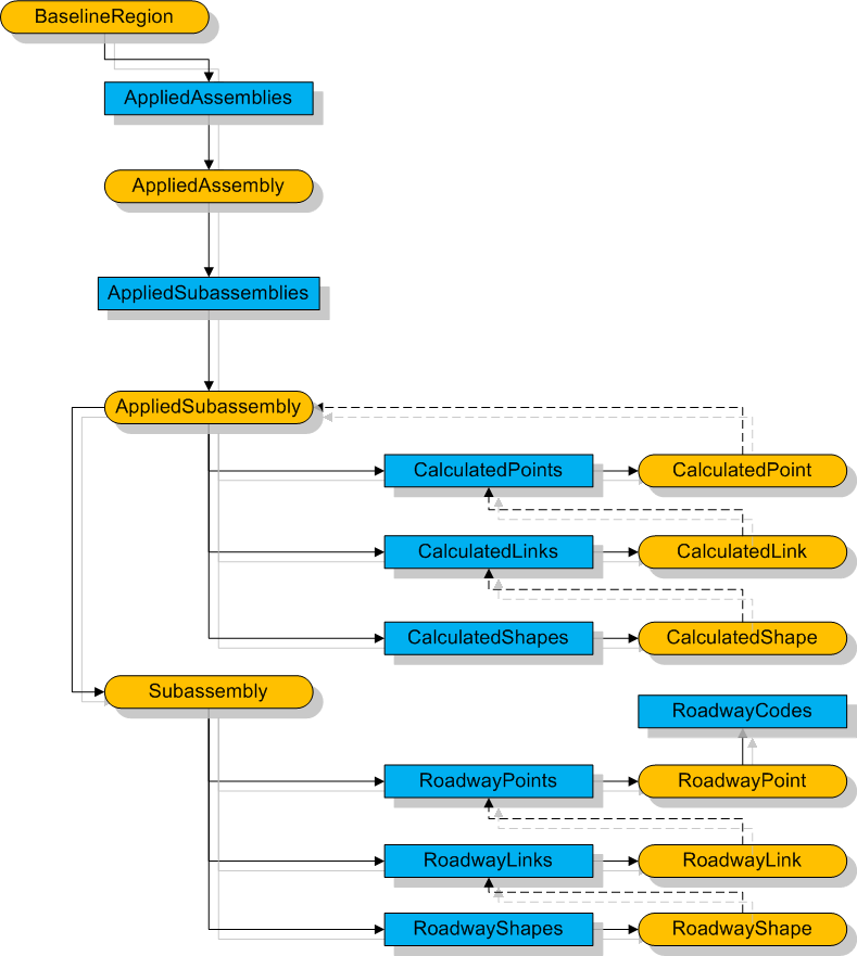
Object Hierarchy
Assemblies and Subassemblies Object Model
Parent topic:
Assemblies and Subassemblies