AsdkEntTemperature::rxInit(); acrxBuildClassHierarchy();
These function calls are required for any new ObjectARX class, see Deriving a Custom ObjectARX Class.
pDefaultTemp = new AsdkDefaultTemperature(); pRegionTemp = new AsdkRegionTemperature(); pCircleTemp = new AsdkCircleTemperature(); // Add the protocol extension objects to the appropriate // AcRxClass objects. // AcDbEntity::desc()->addX(AsdkEntTemperature::desc(), pDefaultTemp); AcDbRegion::desc()->addX(AsdkEntTemperature::desc(), pRegionTemp); AcDbCircle::desc()->addX(AsdkEntTemperature::desc(), pCircleTemp);
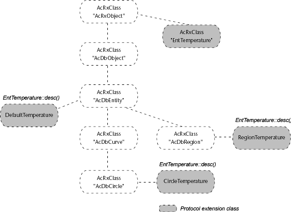
At runtime, ObjectARX constructs a class descriptor object structure that includes the basic ObjectARX class hierarchy as well as the protocol extension objects associated with the ObjectARX class descriptor objects. The following figure shows the class descriptor object structure for the classes that relate to the AsdkEntTemperature example in this section:
