Alapvető geometriai objektumok, például vonalak, körök és sraffozott területek létrehozása.
Az AutoCAD alkalmazásban számos különböző típusú geometriai objektumot hozhat létre, azonban a legtöbb 2D rajzhoz mindössze néhányat kell ismernie.
A vonal a legalapvetőbb és leggyakoribb objektum az AutoCAD rajzokban. Vonal rajzolásához kattintson a Vonal eszközre,

vagy a parancsablakban írja be a VONAL karakterláncot vagy a V karaktert, majd nyomja le az Enter vagy a Szóköz billentyűt.
A parancsablakban egy pont helyét kérő prompt jelenik meg.

A vonal kezdőpontjának meghatározásához a 0,0 koordinátákat kell megadnia. A modell egyik sarkát érdemes a 0,0 koordinátánál, azaz az origónál elhelyezni. A további pontok helyének meghatározásához további X,Y koordinátahelyeket adhat meg a rajzterületen, mindamellett a pontok meghatározásának hatékonyabb módszerei is rendelkezésre állnak, amelyek bemutatása a Pontosság témakörben található.

A következő pont meghatározása után a VONAL parancs automatikusan megismétli önmagát, és folyamatosan újabb pontokat kér. A sorozat befejezéséhez nyomja le az Enter vagy a Szóköz billentyűt.
A felhasználói koordináta-rendszer (FKR) ikon jelöli a pozitív X és Y tengelyek irányát bármilyen bevitt koordináta esetén, illetve meghatározza a vízszintes és függőleges irányokat egy rajzon. Egyes 2D rajzokon kényelmes megoldás lehet az FKR-re történő kattintás, annak húzása és forgatása az origó, illetve a vízszintes és függőleges irányok módosítása érdekében.

Vannak, akik szeretnek hálóvonalakat használni munka közben viszonyításképp, mások jobban szeretnek üres felületen dolgozni. A hálómegjelenítés kikapcsolásához nyomja le az F7 gombot. Az F9 gomb lenyomásával kényszerítheti a kurzort, hogy a hálónövekményekhez igazodjon akkor is, ha a háló ki van kapcsolva.
A vonalak viszonyításul vagy szerkesztési geometriaként is szolgálhatnak, például:
A KÖR parancs alapértelmezett beállítása szerint a középpontot és egy sugarat kell megadni.

A többi körbeállítás a legördülő menüből érhető el:

Azt is megteheti, hogy a parancsablakba beírja a KÖR kifejezést vagy csak egy K betűt, és kattintással kiválaszt egy beállítást. Így megadhat egy középpontot, vagy kattinthat az alább bemutatott módon az egyik kiemelt parancsbeállításra.

A körök használhatók referenciageometriaként. Például láthatja, hogy az ábrán feltüntetett két ajtó ütközhet egymással.

A vonallánc egymáshoz kapcsolódó vonal- vagy ívszakaszokból áll, amelyek egyetlen objektumot alkotnak.

A VLÁNC paranccsal létrehozhat nyitott vagy zárt vonalláncokat az alábbiakhoz:
A vonalláncok szélessége állandó, vagy lehet eltérő kezdési és befejezési szélességük. Egy vonallánc első pontjának meghatározását követően használhatja a Szélesség beállítást az összes ezután létrehozott szakasz szélességének megadásához. A szélesség értékét bármikor módosíthatja, akár új szegmensek létrehozásakor is.

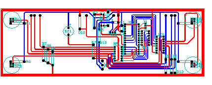
Ebben a példában egy nyomtatott áramkör látható, amelyen a nyomvonalak széles vonalláncokkal lettek létrehozva. A kapcsolódási pontok a GYŰRŰ paranccsal lettek létrehozva.

A vonalláncok eltérő kezdeti és végszélességgel rendelkezhetnek az egyes szakaszok esetén, az alább látható módon:

Egy zárt téglalap alakú vonallánc létrehozásának gyors módja a TÉGL parancs használata (a parancsablakba írja be a TÉ kifejezést).

Egyszerűen kattintson a téglalap csúcspárjára az ábrázolt módon. Ha ezt a módszert használja, kapcsolja be a hálórasztert (F9) a pontosság érdekében.

Az AutoCAD alkalmazásban a sraffozás egy olyan összetett objektum, ami sorok, pontok, alakzatok, folytonos kitöltési szín vagy átmenetes kitöltés által eltakar egy megadott területet.

Amikor futtatja a SRAFFOZ parancsot, a szalag átmenetileg megjelenteti a Sraffozás létrehozása lapot. Ezen a lapon több mint 70 iparági szabványos angolszász vagy ISO sraffozási minta és nagy számú specializált beállítás közül választhat.
A legegyszerűbb módszer, ha a szalagról választ egy sraffozási mintát és léptéket, majd rákattint egy olyan területre, ami teljesen körül van zárva objektumokkal. A sraffozási méret és távolság vezérléséhez meg kell adnia a léptéktényezőt.
A sraffozás létrehozása után mozgathatja a határoló objektumokat a sraffozási terület módosításához, vagy törölhet egy vagy több határoló objektumot, hogy az alább bemutatott módon részben határolt sraffozást hozzon létre:

Íme néhány példa a folytonos kitöltésű sraffozás használatára:

