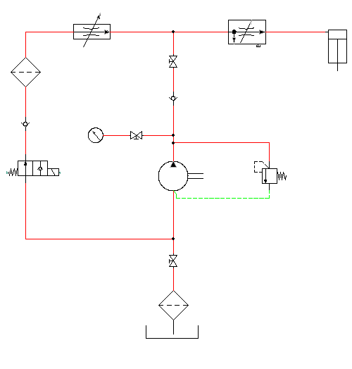
Continuare a inserire i componenti idraulici per completare il diagramma idraulico.
Le operazioni restanti per completare il disegno idraulico consistono nell'inserimento di un manometro e di una valvola unidirezionale a sinistra della pompa, nonché di dispositivi (cilindro, limitatori, filtro, valvola unidirezionale e valvola a 2 vie) lungo la parte superiore del disegno.
Inserimento di componenti


. Trova
Specificare punto di inserimento:
Selezionare il punto in cui inserire il manometro all'estrema sinistra (e leggermente al di sopra) della pompa
Contrassegno componente: MTR1
Descrizione: Linea 1: Manometro
Fare clic su OK.


. Trova
Specificare punto di inserimento:
Selezionare il punto in cui inserire la valvola a destra del manometro


. Trova
Specificare inizio filo o [Tipofilo/X=mostra connessioni]:
Selezionare il punto di connessione destro sul manometro
Specificare l'estremità filo o [Continua]:
Trascinare la condotta verso destra e fare clic sul punto di connessione sinistro sulla valvola
Specificare l'inizio filo o [Spostarapid/Tipofilo/X=mostra connessioni]:
Selezionare il punto di connessione destro sulla valvola
Specificare l'estremità filo o [Continua]:
Trascinare la condotta verso destra e selezionare la condotta verticale, quindi fare clic con il pulsante destro del mouse



. Trova
| Icona | Simbolo da inserire |
|---|---|
|
Valvole a 2 vie |
|
Valvole generali |
|
Filtri |
|
Limitatori |
|
Limitatori |
|
Cilindri |


. Trova



. Trova
Specificare punto di inserimento: Selezionare l'inserimento della valvola al di sotto del limitatore


. Trova

Il diagramma dello schema idraulico è completo.
Se si desidera creare un disegno pneumatico, è possibile utilizzare lo strumento Inserisci componenti pneumatici nella scheda Schema
gruppo Inserisci componenti. Fare riferimento al file di disegno demo pneumatico (Demo03.dwg) incluso nel progetto Demo delle librerie aggiuntive.