AutoCAD Electrical può aggiornare il cartiglio del disegno se è costituito da un blocco di AutoCAD con attributi.

L'utilità Cartiglio:
Sono disponibili due metodi di collegamento del cartiglio:
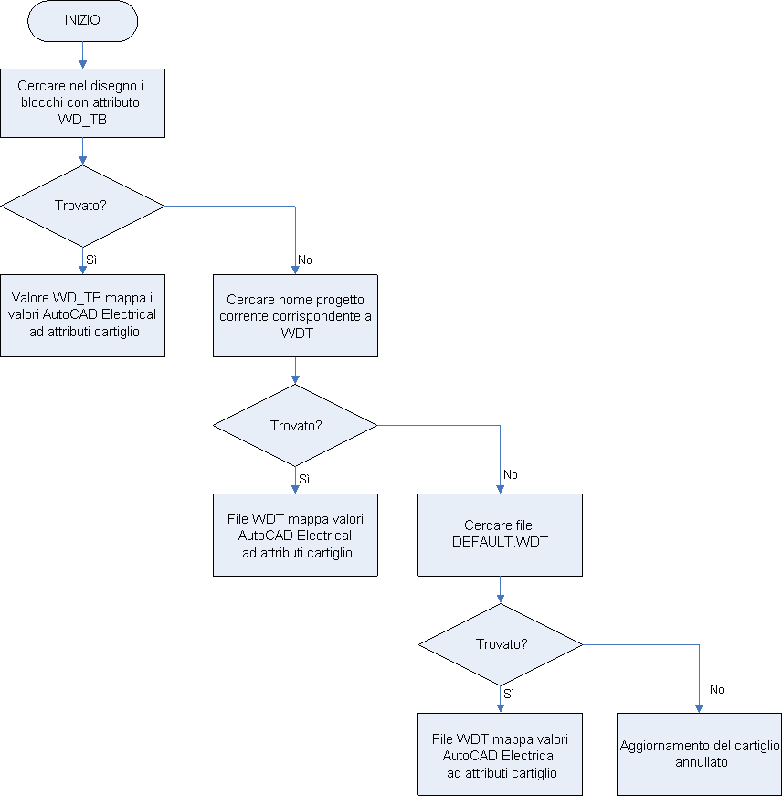
Durante l'aggiornamento del cartiglio, AutoCAD Electrical segue questa sequenza per determinare il metodo da utilizzare.

Utilizzare Impostazione cartiglio per mappare i seguenti valori specifici del disegno e del progetto agli attributi presenti sul cartiglio.
|
Mappatura codice |
Descrizione |
|---|---|
|
LINEx |
Riga di descrizione del progetto, dove "x" rappresenta il numero della riga di descrizione |
|
FOGLIO |
Valore del numero di foglio (il valore %S) assegnato nella finestra di dialogo Proprietà disegno |
|
MAXFOGLI |
Numero di disegni nel progetto attivo |
|
NOMEDWG |
Valore del nome del disegno (il valore %D) assegnato nella finestra di dialogo Proprietà disegno |
|
DD1 (o DESCRDWG), DD2, DD3 |
Descrizioni del disegno assegnate nella finestra di dialogo Proprietà disegno |
|
DWGSEC |
Codice di sezione assegnato nella finestra di dialogo Proprietà disegno |
|
DWGSUB |
Codice di sottosezione assegnato nella finestra di dialogo Proprietà disegno |
|
NOMEFILE |
Nome del file di disegno senza percorso o estensione |
|
NOMEFILECOMPLETO |
Nome del file di disegno con il percorso e l'estensione |
|
FILENAMEEXT |
Nome del file di disegno solo con l'estensione .dwg |
|
IEC_P |
Valore progetto assegnato nella finestra di dialogo Proprietà disegno |
|
IEC_I |
Valore di installazione assegnato nella finestra di dialogo Proprietà disegno |
|
IEC_L |
Valore di posizione assegnato nella finestra di dialogo Proprietà disegno |
|
PLOTTIME |
Ora corrente (formato 24 ore) |
|
PLOTTIME12 |
Ora corrente (formato 12 ore am/pm) |
|
PLOTDATE |
Data corrente (formato MM:GG:AAAA) |
|
PLOTDATEMMDDYY |
Data corrente (formato MM:GG:AA) |
|
PLOTDATEYYMMDD |
Data corrente (formato AA:MM:GG) |
|
PLOTDATEYYYYMMDD |
Data corrente (formato AAAA:MM:GG) |
È anche possibile mappare i valori definiti dall'utente, ad esempio:

È possibile mappare i valori delle variabili di sistema o i valori estratti dai programmi AutoLISP, agli attributi del cartiglio.
AutoCAD Electrical consente di specificare tre righe di descrizione per ciascun disegno. Se sono necessarie più righe di descrizione, ogni riga di descrizione può essere divisa in più parti mediante il carattere "|". Ciascun elemento viene quindi mappato ad un altro attributo nel cartiglio.
Ad esempio, per mappare la prima riga di descrizione a tre attributi, utilizzare il seguente formato:
nomeattr1|nomeattr2|nomeattr3=DD1
Quindi, nel valore Descrizione 1 della scheda Impostazioni disegno della finestra di dialogo Proprietà disegno, delimitare il valore con il carattere "|" in corrispondenza dei punti di interruzione. Ad esempio, "Armadio principale|120VAC|I/O PLC”. Il comando Aggiorna cartiglio divide la stringa di testo sui tre attributi del cartiglio.
Se l'impostazione Cartiglio mappa uno qualsiasi dei valori PLOT* di AutoCAD Electrical agli attributi, questi vengono aggiornati quando si utilizza l'utilità di stampa di AutoCAD Electrical. Se l'attributo contiene un valore prompt, questo viene utilizzato come prefisso.
Ad esempio: