
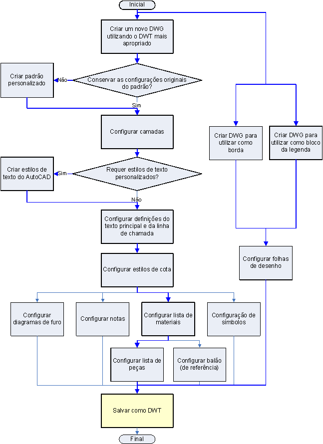
O arquivo de modelo Empresa XYZ.dwt, que contém todas as configurações e modificações de normas, está na pasta de modelos padrão AutoCAD Mechanical . Todos os desenhos recém criados devem ser iniciados a partir deste modelo, com o fim de assegurar e manter as normas de desenho da empresa.