In this step, we start the flow simulation. It takes about 10 minutes to run.
1. Click Solve from the Setup tab:
2. After we enable heat transfer and the gravity vector, we can start the simulation:
a. Click the Physics tab.
b. Check Heat Transfer.
c. Change the Gravity Direction to 0, 0, -1
d. Click Solve.
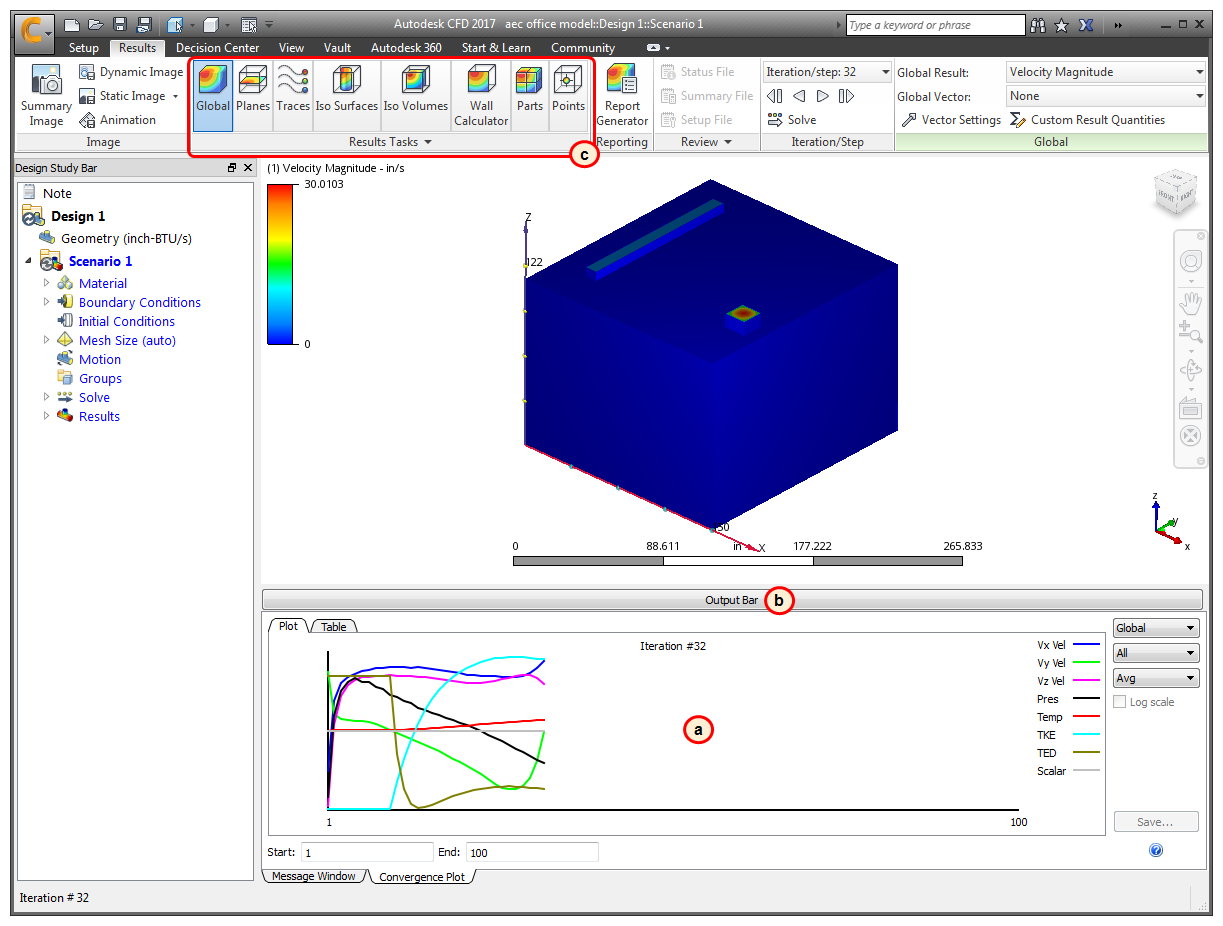
While it's running, you can see the results as they are computed!
The Output bar displays "Analysis completed successfully" when the simulation finishes:
Next, we visualize the results!