继续插入液压元件以完成液压图。
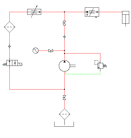
其余的液压图形包括:在泵的左侧插入压力计和止回阀,然后沿图形顶部插入装置(气缸、限流器、过滤器、止回阀和双向阀)。
插入元件


。 查找
指定插入点:
选择以将压力计放置在泵的最左侧(稍微高出泵)的位置
元件标记: MTR1
描述:第 1 行: 压力计
单击“确定”。


。 查找
指定插入点:
选择以将阀放置在压力计的右侧


。 查找
指定导线起点或 [导线类型(T)/X=显示连接(X)]:
选择压力计上的右连接点
指定导线末端或 [继续(C)]:
将管向右拖动,然后单击阀上的左连接点
指定导线起点或 [快速移动(S)/导线类型(T)/X=显示连接(X)]:
选择阀上的右连接点
指定导线末端或 [继续(C)]:
将管向右拖动并单击垂直管,然后单击鼠标右键



。 查找
| 图标 | 要插入的符号 |
|---|---|
|
“双向阀” |
|
“常规阀” |
|
“过滤器” |
|
“限流器” |
|
“限流器” |
|
“气缸” |


。 查找



。 查找
指定插入点: 选择以将阀放置在限流器的下方


。 查找

液压原理图即完成。
如果要创建气动图形,请使用“原理图”选项卡
“插入元件”面板上的“插入气动元件”工具。请参见“附加库演示”项目中的气动演示图形文件 (Demo03.dwg)。