
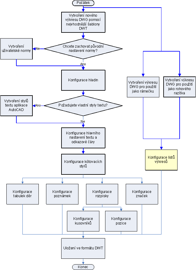
Společnost XYZ chce využívat výhod příkazu „AMTITLE“, a proto změní stávající rutiny LISP tak, aby tyto používaly uvedený příkaz. Tomu však musí předcházet přidání potřebné úrovně inteligence rohovým razítkům a rámečkům výkresů.
Proto si společnost v rozevírací seznamu „Rohové razítko“ vybere podnikové rohové razítko Company TB.dwg. V rozevíracím seznamu „Formát papíru“ jsou dostupné rámečky A4L (A4 na šířku), A4P (A4 na výšku), A3, A2 a A1.dwg, které si společnost vybere jako rámečky podnikových výkresů.
Podnikové rohové razítko a rámečky se budou zobrazovat ve všech výkresech. K výpočtu doporučeného měřítka vycházejícího z výběru objektů se použije příkaz „AMTITLE“.