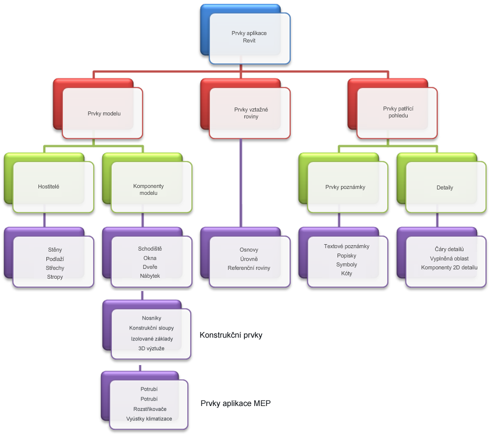
V aplikaci Revit se v projektech používají tři typy prvků: modelové prvky, prvky srovnávacích rovin a prvky specifické pro pohled. Prvky v aplikaci Revit jsou také označovány jako rodiny. Rodina obsahuje geometrické definice prvku a parametry použité u prvku. Každá instance prvku je definována a řízena rodinou.
Příklady:
Prvky srovnávací roviny usnadňují definování kontextu projektu. Prvky srovnávacích rovin jsou například osnovy, úrovně a referenční roviny.
Prvky specifické pro pohled se zobrazují pouze v pohledech, v nichž jsou umístěny. Usnadňují popis nebo dokumentaci modelu. Kóty jsou například prvky specifické pro určitý pohled.

Existují dva typy prvků modelu:
Hostitelé (neboli hostitelské prvky) se obvykle sestavují na místě.
Příklady:
Komponenty modelu jsou všechny ostatní typy prvků v modelu budovy.
Příklady:
Existují dva typy prvků specifických pro pohled:
Tato implementace poskytuje návrhářům potřebnou flexibilitu. Prvky aplikace Revit jsou navrženy tak, aby je bylo možné přímo vytvářet a upravovat, programování tedy není nutné. Pokud umíte kreslit, můžete parametrické prvky definovat v aplikaci Revit.
V aplikaci Revit se chování prvků odvíjí většinou od jejich kontextu v budově. Kontext je určen tím, jak komponentu nakreslíte, a vztahy vazeb s ostatními komponentami. Často nemusíte tyto vztahy vůbec vytvářet – vznikají samy podle toho, co děláte a jak kreslíte. V ostatních případech je přímo ovládáte zamknutím kóty nebo například zarovnáním dvou stěn.