Sobald ein Material ist ausschließlich für die Verwendung in einer Druckumgebung charakterisiert ist, kann es hilfreich sein, das nichtlineare Verhalten und die Bruchbedingung des Materials anzupassen. Sie könnten zum Beispiel Ausfall insgesamt deaktivieren oder Advanced Material Exchange anweisen, Zugplastizitäts- und Druckbruchmodelle zu verwenden. Die Flags für Nichtlinearität und Bruch werden über das Schlüsselwort *COMPRESSION gesteuert.
*COMPRESSION, FAILURE=[ON/OFF], NONLINEAR=[ON/OFF]
wobei FAILURE=ON und NONLINEAR=ON die Vorgabewerte sind. Wenn FAILURE=ON, dann wird das Bruchkriterium verwendet. Wenn FAILURE=OFF, dann wird Bruch nicht für die Druckumgebung vorhergesagt. Das Plastizitätsmodell wird weiterhin funktionieren, auch wenn sich die Belastung erhöht. Bei NONLINEAR=ON wird das Plastizitätsmodell verwendet. Bei NONLINEAR=OFF verwendet Advanced Material Exchange die Plastizitäts- und Bruchmodelle. *COMPRESSION muss ein gültiges Schlüsselwort *MATERIAL vorausgehen.
Um die Auswirkungen des Schlüsselworts *COMPRESSION zu verstehen, schauen wir uns die folgenden Beispiele an. Im ersten Beispiel wird das vorgegebene Druckverhalten verwendet.
*MATERIAL, NAME=CA-PLASTIC-1 *COMPRESSION, FAILURE=ON, NONLINEAR=ON
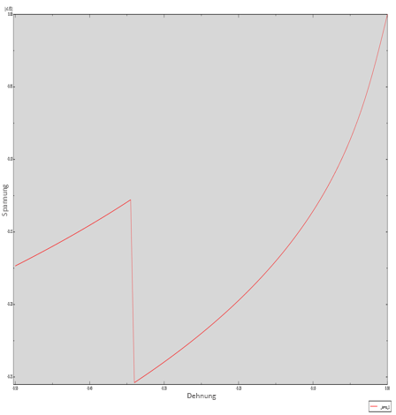
Wenn wir eine Spannungs-/Dehnungskurve für ein Modell mit einer Druckbelastung darstellen, sehen wir eine sehr typische Reaktion. Die Plastizität wächst an, je mehr Last angewendet wird. An einem gewissen Punkt fällt die Struktur aus, und sehen wir einen Spannungsabfall. Nach dem großen Spannungsabfall kann das Modell aufgrund der Kollision des ausgefallenen Materials erneut geladen werden.

Im zweiten Beispiel wird die Nichtlinearität ist deaktiviert. Als Ergebnis wird die Zugplastizitäts- und Bruchmodelle verwendet.
*MATERIAL, NAME=CA-PLASTIC-1 *COMPRESSION, FAILURE=ON, NONLINEAR=OFF
Die Spannungs-/Dehnungskurve zeigt jetzt eine Reaktion, die typisch für einen Zugfehler ist. Die Plastizität wächst erneut an, aber wenn das endgültige Versagen der Struktur eintritt, verringert sich die Verbundstoffsteifheit auf einen sehr kleinen Wert (1E-06 vorgabemäßig). Dies zeigt sich in den großen Spannungsabfällen.
