Damit einige Automatisierungsfunktionen in AutoCAD Electrical verwendet werden können, müssen bestimmte Namenskonventionen beachtet werden. Die Benennungskonventionen im folgenden Abschnitt sind zwar nicht obligatorisch, sie sollten jedoch beim Erstellen neuer intelligenter Symbole, die in AutoCAD Electrical verwendet werden, möglichst eingehalten werden. Benutzerdefinierte Symbole können uneingeschränkt für die AutoCAD Electrical-Funktionen verwendet werden.
Für Stromlaufplanbetriebsmittel wie Relais, Schalter, Kontrollleuchten und diskrete Motorsteuerungsgeräte (jedoch nicht für SPS-E/A-Symbole) gelten die folgenden Namenskonventionen:
Beispiele:
|
HCR1.dwg |
Steuerungsrelais-Spule, horizontale Strompfad-Einfügung |
|
VCR1.dwg |
Steuerungsrelais-Spule, vertikale Strompfad-Einfügung |
|
HCR21.dwg |
Horizontaler Relaiskontakt, Schließer |
|
HCR22.dwg |
Horizontaler Relaiskontakt, Öffner |
|
HCR22T.dwg |
Horizontaler Relaiskontakt, Öffner, mit internen Klemmennummern |
|
VPB11.dwg |
Vertikaler Drucktaster, übergeordneter Kontakt, Schließer |
|
VPB21.dwg |
Vertikaler Drucktaster, untergeordneter Kontakt, Schließer |
|
HLS11.dwg |
Horizontaler Grenztaster, übergeordnet, Schließer |
|
HLS11H.dwg |
Horizontaler Grenztaster, übergeordnet, Schließer geschlossen |
|
VLT1RP.dwg |
Vertikale Kontrollleuchte, rot, mit Prüftaster |
|
HW01.dwg |
Horizontale Kabelbezeichnung, keine Drahtnummernänderung |

Für AutoCAD Electrical-Symbole für Kabelleiterbezeichnungen gelten die folgenden Konventionen:
Beispiele:
|
HW01.dwg |
Übergeordnete Kabelleiterbezeichnung, horizontale Drahteinfügung |
|
HW02.dwg |
Untergeordnete Kabelbezeichnung, horizontale Drahteinfügung |
|
VW01.dwg |
Übergeordnete Kabelleiterbezeichnung, vertikale Drahteinfügung |
|
VW02.dwg |
Untergeordnete Kabelbezeichnung, vertikale Drahteinfügung |
Die Ortssymbolnamen müssen für AutoCAD Electrical mit den Zeichen "WDXX" beginnen.
Für AutoCAD Electrical müssen die folgenden Blockeinfügungen zur Verfügung stehen:
|
WD_M.dwg |
Blockeinfügung mit ca. 50 ausgeblendeten Attributen. In ihnen sind die Zeichnungseinstellungen gespeichert. |
|
WD_PNLM.dwg |
Optionale Blockeinfügung mit mehreren ausgeblendeten Attributen. In ihnen sind die Zeichnungseinstellungen für die Schaltschrank-Aufbaufunktionen gespeichert. |
|
WD_MLRH.dwg |
Blockeinfügung, die die erste Strompfadnummer des Stromlaufplans und zusätzliche Informationen wie den Strompfadabstand und die Stromlaufplanlänge enthält. |
|
WD_MLRV.dwg |
Gleiche Eigenschaften wie das vorhergehende Symbol, aber der Stromlaufplan liegt auf der Seite. |
|
WD_MLRHX.dwg |
Optionale, benutzerdefinierte Alternative zu WD_MLRH.dwg. Dieser Symbolname wird von AutoCAD Electrical verwendet, wenn Sie im Dialogfeld Zeichnungseigenschaften |
|
WD_MLRVX.dwg |
Gleiche Eigenschaften wie das vorhergehende Symbol, aber der Stromlaufplan liegt auf der Seite. |
Zeichnungsformat unter Querverw.format ausgewählt ist. (kombiniert) definiert die Stecker oder die Buchsenkennung: P = Stecker, J = Buchse
(nur) definiert die Drahtrichtung: 1 = rechts, 2 = oben, 4 = links und 8 = unten.

Beispiele:
|
HCN1_14P.dwg |
Horizontal, übergeordnet - Einzelverdrahtung (Stecker) von links oder unten verbunden |
|
VCN2_18P.dwg |
Vertikal, untergeordnet - Einzelverdrahtung (Stecker) von links oder unten verbunden |
|
HCN1_11J.dwg |
Horizontal, übergeordnet - Einzelverdrahtung (Buchse) von rechts oder oben verbunden |
|
VCN2_12P.dwg |
Vertikal, untergeordnet - Einzelverdrahtung (Stecker) von rechts oder oben verbunden |
Sobald der parametrisch erstellte Stecker abgeschlossen ist, wird eine neue eindeutige Blockdefinition erstellt. Die Stecker werden jeweils mit einer eindeutigen Namenskonvention innerhalb des Projekts beschriftet.
|
HCN1_14P_nnn |
Horizontaler Stecker, wobei "nnn" für eine Zufallsnummer steht, die Eindeutigkeit garantiert |
|
VCN1_18P_nnn |
Vertikaler Stecker, wobei "nnn" für eine Zufallsnummer steht, die Eindeutigkeit garantiert. |
Ein Blockname kann maximal 32 Zeichen lang sein.

Beispiel:
|
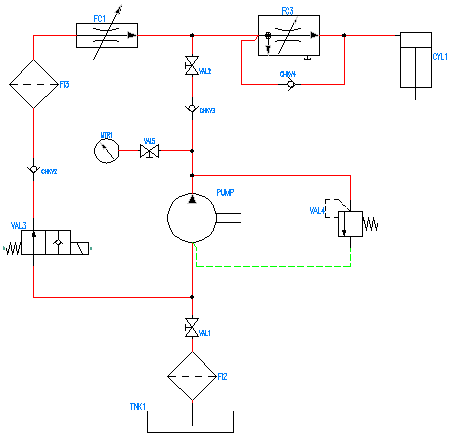
HCYL1_plunger_cyl.dwg |
Horizontal, Standalone, Zylinder; plunger_cyl ist der aussagekräftige Name für das Symbol |
Nicht intelligente, an Drahtverbindungen ausgerichtete Drahtbezeichnungssymbole werden mit einem kleinen Stück eines "Anschlussfaser"-Linienobjekts an jedem Verbindungspunkt erstellt. Das Stück kann klein sein, muss jedoch vorhanden sein, damit AutoCAD Electrical während der Verfolgung des Drahtnetzes den an Drahtverbindungen ausgerichteten, eingefügten Block erkennen kann. Für an Drahtverbindungen ausgerichtete Drahtbezeichnungssymbole gelten die folgenden Namenskonventionen:

Beispiel:
|
HT0_RED.dwg |
An Drahtverbindung ausgerichtete Bezeichnung "RED", horizontale Drahteinfügung |
Für einpolige Symbole gelten die gleichen Benennungskonventionen wie für übergeordnete und untergeordnete Stromlaufplansymbole. Damit die Symbolnamen eindeutig sind, wird an den Blocknamen der einpoligen Symbole eine "1-" angehängt. Durch den Symbolnamen wird das Symbol jedoch nicht als einpoliges Symbol definiert. Ein einpoliges Symbol wird definiert durch das Vorhandensein eines WDTYP-Attributs mit dem Wert 1- auf dem Symbol oder dem Wert 1-1 bei einem Symbol für eine einpolige Busverzweigung.

Das Busverzweigungssymbol kann zwei Funktionen haben:
Bei einer einpoligen Vorlage für einen dualen Schaltkreis gibt es drei Busverzweigungssymbole. Eines an dem Punkt, an dem der Schaltkreis mit dem Bus verbunden ist. An den beiden "Schaltkreisausläufern" befinden sich zwei weitere Exemplare dieses Symbols, die jeweils den Punkt kennzeichnen, an dem der jeweilige Teil des dualen Schaltkreises beginnt. Die Busverzweigungssymbole ermöglichen präzise Berichte für einpolige Schaltkreise, egal ob es sich um eine Darstellung eines einzelnen oder eines dualen Schaltkreises handelt.
Folgende Busverzweigungssymbole werden bereitgestellt:
Ein WDTYPE-Attribut mit dem Wert "1-1" kennzeichnet ein Busverzweigungssymbol.
Ein Blockname kann maximal 32 Zeichen lang sein.

Beispiel:
|
VTK1_ver_tank.dwg |
Vertikal, Standalone, Zyklone; ver_tank ist der aussagekräftige Name für das Symbol |
Es müssen keine Benennungskonventionen beachtet werden, aber der Name muss den 32 für Blocknamen geeigneten Zeichen entsprechen.

Die Darstellung eines parametrisch generierten Symbols besteht aus zwei Instanzen desselben Symbols (es stehen keine übergeordneten/untergeordneten Symbole zur Verfügung). Dieses Symbol muss das ACE_FLAG-Attribut enthalten, für das der Wert "3" festgelegt sein muss. Die Namen parametrischer Symbole für verdrillte Doppelleitungen werden gemäß den folgenden Konventionen vergeben:

Beispiele:
|
HT0_TW.dwg |
Horizontales parametrisches Steckersymbol |
|
VT0_TW.dwg |
Vertikales parametrisches Steckersymbol |
Diese Symbole beginnen mit "HP" oder "VP" (horizontaler Strompfad bzw. vertikal), gefolgt von einer Zahl von 1 bis 9. Die Ziffer entspricht dem gewählten Stil bzw. Aussehen des SPS-Moduls. (1 bis 5 werden in der Bibliothek von AutoCAD Electrical bereitgestellt, 6 bis 9 können individuell festgelegt werden.)

Für Steckersymbole von AutoCAD Electrical gelten die folgenden Konventionen:

Die Namen von Spleißen werden gemäß den folgenden Konventionen vergeben:

Beispiele:
|
HSP1001.dwg |
Horizontaler Spleiß Nr. 1 |
|
VSP1001.dwg |
Vertikaler Spleiß Nr. 1 |
|
HSP1003.dwg |
Horizontaler Spleiß Nr. 3 |
Für die Drahtsignalpfeilsymbole für AutoCAD Electrical gelten die folgenden Konventionen:

Sie können mit diesen ungenutzten Ziffern eigene Pfeilstile erstellen (z. B. HA5S und HA5D...). Kopieren Sie z. B. Autodesk\Acade {Version}\Libs\jic1\ha1s*.dwg zu ha5s*.dwg und Autodesk\Acade {Version}\Libs\jic1\ha1d*.dwg zu ha5d*.dwg. Greifen Sie auf alle kopierten Pfeilsymbole in AutoCAD Electrical zu, und bearbeiten Sie sie entsprechend. Legen Sie anschließend für den Zugriff auf den neuen Pfeilstil im Dialogfeld Zeichnungseigenschaften
Stile den Standardpfeilstil auf "5" fest.
Standalone-Querverweissymbole:
Dieselben Benennungskonventionen wie die Quell-/Ziel-Signalsymbole (d. h. HA?S* und HA?D*), aber ohne DRAHTNR-Attribut auf dem Symbol.
Diese Symbole beginnen mit "PLCIO" und können bis zu 32 Zeichen lang sein. Für AutoCAD Electrical ist lediglich das Präfix "PLCIO" erforderlich, andere Namenskonventionen sind nicht vorhanden.

Beispiele:
|
PLCIO50E1761-L16AWA.dwg |
Modell AB 1761 L16-AWA mit Strompfadabstand 0,5 Einheiten |
|
PLCIOI1T.dwg |
Standalone-Eingangspunkt, Einzeldrahtverbindung |
Für Standalone-Klemmen gilt die folgende Namenskonvention:
Beispiele:
|
HT0001.dwg |
Quadratklemme mit Beschriftung, Drahtnummer ändert sich nicht |
|
HT1001.dwg |
Wie das vorhergehende Symbol, aber die Drahtnummer ändert sich durch die Klemme |
|
HT0_01.dwg |
Nicht intelligente Quadratklemme ohne Beschriftung, Drahtnummer ändert sich nicht |
Für benutzerdefinierte Symbole in AutoCAD Electrical gelten die folgenden Konventionen:
Für AutoCAD Electrical muss dieser Symbolname "WDDOT.dwg" lauten.
Bei einer AutoCAD Electrical-Drahtnummer handelt es sich um eine Blockeinfügung, die aus einem einzelnen Drahtnummernattribut besteht. Der Ursprung der Blockeinfügung liegt auf ihrem Draht, wobei das Drahtnummernattribut über, unter oder neben dem Blockeinfügungspunkt angezeigt wird.
Beispiele:
|
WD_WNH.dwg |
Drahtnummer für horizontale Drahteinfügung |
|
WD_WNV.dwg |
Drahtnummer für vertikale Drahteinfügung |
|
WD_WCH.dwg |
Zusätzliche Drahtnummernkopie für horizontalen Draht |
|
WD_WCV.dwg |
Zusätzliche Drahtnummernkopie für vertikalen Draht |
AutoCAD Electrical unterstützt auch an Drahtverbindungen ausgerichtete Drahtnummern, die dem Wert der Hauptdrahtnummer folgen. Eine an Drahtverbindungen ausgerichtete Drahtbezeichnung hat einen Blocknamen, der auf den Namen des Klemmensymbols folgt, das keine Drahtnummernänderung auslöst.
Beispiele:
|
HT0_W1.dwg |
An Drahtverbindung ausgerichtete Drahtnummernbezeichnung, horizontale Drahteinfügung, kurze Drahtnummer |
|
HT0_W3.dwg |
An Drahtverbindung ausgerichtete Drahtnummernbezeichnung, horizontale Drahteinfügung, längere Drahtnummer |
|
VT0_W1.dwg |
An Drahtverbindung ausgerichtete Drahtnummernbezeichnung, vertikale Drahteinfügung, kurze Drahtnummer |
|
VT0_W2.dwg |
An Drahtverbindung ausgerichtete Drahtnummer, vertikale Drahteinfügung, mittlere Drahtbreite, vertikale Drahteinfügung |
Das zweite und das dritte Zeichen des Symbolnamens ist für den Gerätegruppentyp reserviert (z. B. PB für Drucktaster, CR für Steuerungsrelais, LS für Grenztaster). Mit dem Gerätegruppentyp können der Name der Katalogsuchtabelle und die Kennzeichnung eines Betriebsmittels ermittelt werden. Die mit AutoCAD Electrical bereitgestellten Bibliothekssymbole verwenden die folgenden Gerätegruppentypen.
|
Gerätegruppentyp |
Beschreibung |
|---|---|
|
AM |
Strommesser |
|
AN |
Summer, Hupen, Klingeln |
|
BA |
Batterien |
|
BV |
Absperrhahn |
|
C0, CN |
Stecker/Anschlüsse |
|
CA |
Kondensatoren |
|
CB |
Schutzschalter |
|
CR |
Steuerungsrelais |
|
DB |
Verteilungsblöcke |
|
DI |
Dioden |
|
DN |
Gerätenetze |
|
DR |
Antriebe |
|
DS |
Trennschalter |
|
DV |
Gerätefelder |
|
EN |
Gehäuse/Hardware |
|
FL |
Niveauschalter |
|
FM |
Frequenzmesser |
|
FS |
Flusssensoren |
|
FT |
Fußschalter |
|
FU |
Sicherungen |
|
GV |
Allgemeine Absperrarmatur |
|
LR |
Stromstoßrelais |
|
LS |
Grenztaster |
|
LT |
Leuchten, Kontrollleuchten |
|
LV |
Absperrventil |
|
MO |
Motoren |
|
MS |
Hauptschütz |
|
OL |
Überlast |
|
PB |
Drucktaster |
|
PC |
Reißleinenschalter |
|
PE |
Fotoschalter |
|
PG |
A-Steckerschalter |
|
PM |
Leistungsmesser |
|
PS |
Druckschalter |
|
PW |
Stromversorgungen |
|
PX |
Näherungsschalter |
|
RE |
Widerstände |
|
SP |
Spleiße |
|
SS |
Wahlschalter |
|
SU |
Überspannungsschutz |
|
SV |
Spulen |
|
SW, TG |
Kipphebelschalter |
|
T0, T1 |
Klemmen |
|
TC |
Thermoelemente |
|
TD |
Zeitgeberrelais |
|
TS |
Temperaturschalter |
|
VM |
Spannungsmesser |
|
VR |
Variable Widerstände |
|
WO |
Kabel, Mehrfachleiterkabel |
|
XF |
Transformatoren |