
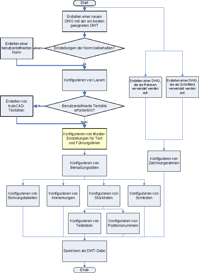
Da alle vorhandenen Zeichnungen die TrueType-Schrift ISOCPEUR verwenden, soll in AutoCAD Mechanical die gleiche Schrift für alle Anmerkungstypen genutzt werden.
Höhe und Farbe der einzelnen Anmerkungstypen müssen mit denen der vorhandenen Zeichnungen übereinstimmen. In der folgenden Tabelle sind die Texthöhe und Farbe des Anmerkungstyps und die in AutoCAD Mechanical verwendete Beschreibung aufgeführt.
|
Anmerkungstyp |
Texthöhe |
Textfarbe |
AutoCAD Mechanical-Beschreibung |
|---|---|---|---|
|
Bemaßungswert |
3.5mm |
Gelb (2) |
Text mittel |
|
Bemaßungstoleranz |
2.5mm |
Rot (1) |
Text klein |
|
Anmerkungstext |
3.5mm |
Gelb (2) |
Text mittel |
|
Positionsnummerntext |
5.0mm |
Weiß (7) |
Text groß |
|
Teilelistentext |
3.5mm |
Gelb (2) |
Text mittel |