
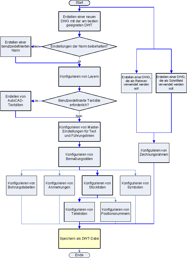
Die Vorlagendatei Firma XYZ.dwt mit allen Normänderungen und Einstellungen befindet sich im standardmäßigem Vorgabeordner von AutoCAD Mechanical. Alle neu erstellten Zeichnungen müssen auf dieser Vorlage basieren, um die Zeichnungsnormen des Unternehmens einzuhalten und zu verwalten.