Ein Isovolumen ist das Volumen eines Modells, die sich innerhalb eines bestimmten Bereichs einer Ergebnisgröße befindet. Im Gegensatz zu einer Isofläche, die überall dort im Modell angezeigt wird, wo ein einzelner, bestimmter Wert angegeben ist, wird ein Isovolumen überall dort angezeigt, wo der Wert innerhalb eines Bereichs des Ergebniswerts liegt.
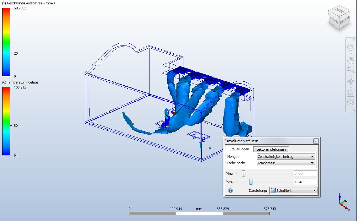
Nachfolgend ist ein Geschwindigkeitsbetrag-Isovolumen, eingefärbt nach Temperatur, dargestellt. Die Form des Isovolumens gibt alle Positionen im Modell an, die sich innerhalb eines bestimmten Bereichs des Geschwindigkeitsbetrags befinden. Die Farben geben die Temperatur an.
Verwenden von Isovolumen
Es gibt mehrere Möglichkeiten, um die meisten Isoflächen-Aufgaben auszuführen:
- Im Modell: Klicken Sie direkt auf das Modell oder das Isovolumen (wie angezeigt). Dies ist nützlich, wenn man sich auf das Modell konzentrieren möchte.
- Außerhalb des Modells: Verwenden Sie den Zweig Isovolumen der Designstudienleiste oder die kontextabhängigen Gruppe Isovolumen. Dies ist bei komplexen Modellen nützlich, bei denen es einfacher ist, außerhalb der Geometrie zu arbeiten.
So erstellen Sie ein Isovolumen
Klicken Sie in der kontextabhängigen Gruppe Isovolumen auf Hinzufügen.
Alternativ können Sie mit der rechten Maustaste auf den Zweig Isovolumen auf der Designstudienleiste klicken und dann Isovolumen hinzufügen wählen.
So benennen Sie ein Isovolumen um
Klicken Sie mit der rechten Maustaste auf das gewünschte Isovolumen in der Designstudienleiste, und klicken Sie auf Umbenennen.
So wählen Sie ein Isovolumen aus
- Im Modell: Klicken Sie mit der linken Maustaste direkt auf das Isovolumen.
- Außerhalb des Modells: Klicken Sie auf den Namen des Isovolumens in der Designstudienleiste.
So blenden Sie ein Isovolumen aus
Deaktivieren Sie das Kontrollkästchen neben dem Isovolumen in der Designstudienleiste. Sie können auch mit der rechten Maustaste auf den Namen klicken und Isovolumen ausblenden wählen.
Eine ausgeblendetes Isovolumen kann nicht geändert werden. Das Ausblenden eines oder mehrerer Isovolumen ist beim Erfassen von Bildern häufig hilfreich.
So löschen Sie ein Isovolumen
- Im Modell: Klicken Sie mit der rechten Maustaste auf das Isovolumen, und klicken Sie auf Entfernen.
- Außerhalb des Modells: Klicken Sie mit der rechten Maustaste auf das gewünschte Isovolumen in der Designstudienleiste, und klicken Sie auf Entfernen.
So ändern Sie die Darstellung eines Isovolumens
- Im Modell: Klicken Sie mit der rechten Maustaste auf das Isovolumen, und wählen Sie eine Option aus.
- Außerhalb des Modells: Klicken Sie in der kontextabhängigen Gruppe Isovolumen auf die Option Bearbeiten, und treffen Sie im Menü Darstellung eine Auswahl.
So ändern Sie die Menge und die Farbe nach Ergebnismenge
- Im Modell: Klicken Sie mit der rechten Maustaste auf das Isovolumen. Klicken Sie auf Menge oder Farbe nach Ergebnis, und wählen Sie einen Eintrag aus der Liste.
- Außerhalb des Modells: Treffen Sie in den Menüs Menge und Farbe nach in der kontextabhängigen Gruppe Isovolumen jeweils eine Auswahl.
Die Menge ist das skalare Ergebnis, das die Form des Isovolumens bestimmt. Die Menge unter Farbe nach Ergebnis bestimmt die Farbe des Volumens. Vorgabemäßig sind sie identisch. Wählen Sie andere skalare Ergebnisse aus, um zwei Ergebnisse zusammen anzuzeigen. Ein Beispiel wäre, die Temperatur als Menge und den Geschwindigkeitsbetrag als Farbe nach Ergebnis festzulegen. Dies zeigt die Temperatur an allen Positionen im Modell an, die sich innerhalb des angegebenen Bereichs des Geschwindigkeitsbetrags befinden.
Um den Bereich für Menge zu ändern, ziehen Sie Schieberegler Min und Max.
So ändern Sie die Vektordarstellung
-
Im Modell: Klicken Sie mit der rechten Maustaste auf das Isovolumen. Klicken Sie auf Vektor > Vektoreinstellungen...
-
Außerhalb des Modells: Klicken Sie auf den Pfeil neben Bearbeiten in der kontextabhängigen Gruppe Isovolumen, und wählen Sie Vektoreinstellungen.
Klicken Sie auf Mehr..., um die folgenden Änderungen vorzunehmen:
Ändern der Anzeige von Pfeilspitzen
- Um die Anzeige von Pfeilspitzen zu deaktivieren, entfernen Sie das Häkchen aus dem Kästchen Pfeilspitzen anzeigen.
- Um die Größe der Vektorpfeilspitzen zu ändern, geben Sie einen Wert für die Größe der Pfeilspitze ein. (Beim Standardwert 1 wird die Pfeilspitzengröße der Vektorlänge entsprechend skaliert.)
- Um alle Vektoren um den gleichen Betrag zu skalieren, ändern Sie den Wert für den Skalierungskoeffizienten.
So zeigen Sie Regionen an, in denen der aktive Vektor innerhalb eines festgelegten Bereichs liegt
- Aktivieren Sie das Kontrollkästchen Filtern.
- Legen Sie einen Bereich fest, indem Sie betreffenden Werte in die Felder Min. und Max. eingeben.
Klicken Sie auf Zurücksetzen, oder deaktivieren Sie Filtern, um das gesamte Modell anzuzeigen.