Case Study on Configuring AutoCAD Mechanical - Save Configuration in a Template

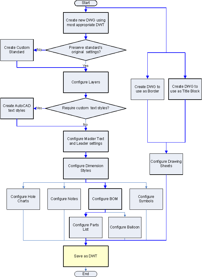
Where am I in the flowchart?

Template (.dwt)

The template file Company XYZ.dwt, containing all of the standard changes and settings, is in AutoCAD Mechanical's default template folder. All newly created drawings must start from this template to ensure and maintain company drafting standards.