|
Acceso: |
Cinta de opciones:
ficha CAM
panel Ruta de herramienta
Simular
|
El componente Simulación permite verificar que la ruta de herramienta generada sea la prevista. La operación de simulación se inicia el elegir primero las operaciones de interés en el Navegador de CAM y hacer clic con el botón derecho y seleccionar Simular en el menú contextual emergente. Opcionalmente, es posible hacer doble clic en un único elemento de ruta de herramienta en el Navegador de CAM para simular la ruta de herramienta correspondiente. Las operaciones se simulan en el orden original en que aparecen en el Navegador de CAM. Una vez que se inicia, aparece el cuadro de diálogo Simulación y la ventana gráfica activa del modelo se cambia a una vista de simulación dedicada con Simulador y Secuencia temporal del simulador en la parte inferior de la pantalla.

Simulación: se puede controlar la posición de la herramienta actual en el control deslizante de posición situado en el Simulador, en la parte inferior de la vista de la simulación

Para entrar en el modo de animación de la herramienta, haga clic en el botón Reproducir del Simulador. La animación se puede pausar y reproducir haciendo clic en el botón Pausar y Reproducir, respectivamente.
La velocidad de la animación se puede ajustar con el control deslizante de velocidad de avance en la parte inferior del reproductor. Al colocar el control deslizante en el medio, se detiene la animación. Al colocar el control deslizante hacia la izquierda y derecha, la animación se reproduce hacia atrás y hacia delante, respectivamente.
Justo debajo del Simulador en la parte inferior de la ventana gráfica podrá encontrar la Secuencia temporal del simulador. Este control proporciona una "secuencia temporal", en términos de longitud de ruta de herramienta, de la simulación completa.

Aparece una estrategia de orientación como la primera operación en el control de la Secuencia temporal del simulador
Cada segmento del control representa una operación con la longitud de cada segmento basada en la longitud de la ruta de herramienta en esa operación. Esto proporciona un sencillo método visual para localizar un punto concreto en el tiempo durante la simulación. Como se muestra en la imagen anterior, al mover el ratón sobre un segmento de control aparece información de herramientas con la estrategia, la herramienta, el nombre de la configuración, el desfase de trabajo y el tiempo de mecanizado para esa operación.
Si se produce una colisión entre el eje o el soporte con el material, aparece un marcador de color rojo en el control de la secuencia temporal con una información de herramientas que describe la colisión.

Todos los marcadores de posición añadidos a una ruta de herramienta aparecen como marcadores de color amarillo en el control de la secuencia temporal. Para obtener más información acerca de los marcadores de posición de ruta de herramienta, consulte el tema de Inventor HSM: Para utilizar el menú de comandos frecuentes del Simulador.
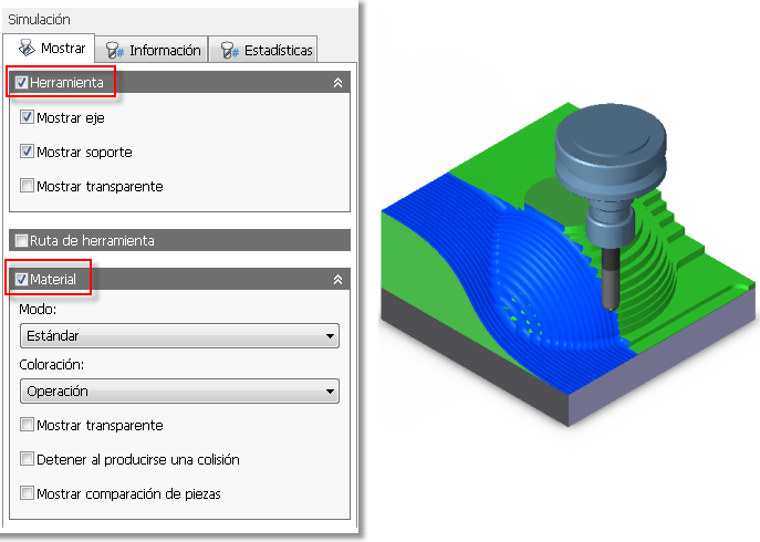
Parámetros de la ficha MostrarLa ficha Mostrar proporciona numerosas opciones de simulación y contiene información sobre la posición de la herramienta actual.

El grupo Herramienta permite activar y desactivar la visibilidad del eje y del soporte de la herramienta durante la simulación. También puede elegir que se muestren de forma transparente para ver a través de ellos.

El grupo Ruta de herramienta contiene diversas opciones para controlar la visualización de la ruta de herramienta. Las opciones disponibles permiten que se muestre durante la animación la ruta de herramienta completa, toda la ruta de herramienta antes o después de la posición de herramienta actual, la ruta de herramienta de la operación o la cola de la ruta de herramienta hasta la posición de la herramienta actual.

Parámetros de la ficha InformaciónLa ficha Información proporciona información sobre la posición de la herramienta actual y la máquina. También se muestran la descripción de la operación enumerada para la estrategia actual y la herramienta activa.

El grupo Posición contiene información sobre la posición de la herramienta actual. La información incluye la posición actual, la velocidad del eje, la velocidad de avance y el movimiento. En el modo de no animación, la información se aplica a la posición resaltada actualmente si está activa y, de lo contrario, a la posición de la herramienta actual; mientras que en el modo de animación, la posición de la herramienta actual se muestra siempre.

La información específica de la operación para la estrategia que contiene la posición de la herramienta actual o la posición resaltada que se muestra en el grupo Operación. Se muestra la descripción de la operación enumerada que se proporciona en el cuadro de diálogo Operación para la estrategia y la herramienta activa.

Este grupo muestra información sobre la máquina para la que se genera la simulación. Resulta especialmente útil cuando se utiliza una estrategia de varios ejes.

El grupo Verificación muestra el número de colisiones entre el eje y/o el soporte y la pieza de trabajo, si las hay. También informa del Volumen inicial: que es el volumen total del material original. El material eliminado en la simulación se indica mediante el valor Volumen:.
Además, los puntos en el material pueden medirse al mover el cursor del ratón sobre el punto de interés. El valor Distancia: muestra la distancia mínima con signo (positivo o negativo) entre el material y la superficie del modelo. Un valor negativo indica una gubia.
Parámetros de la ficha Estadísticas
El grupo Estadísticas contiene información acerca de la ruta de herramienta completa que se está simulando. La información actual es el tiempo de mecanizado total, la distancia de mecanizado total, el número de operaciones realizadas, y el número de cambios de herramienta. Tenga en cuenta que el tiempo de mecanizado es un cálculo aproximado que puede diferir mucho del tiempo de mecanizado real después del procesamiento posterior.
La orientación del sistema de coordenadas se muestra en la esquina inferior izquierda de la vista. Sin embargo, la orientación de la herramienta correspondiente a la operación activa también se indica con un sistema de coordenadas en el origen de orientación de la herramienta.
El ratón permite controlar la vista de simulación de forma similar al comportamiento normal de la ventana gráfica del modelo. Los puntos finales de la ruta de herramienta se resaltan al mover el cursor del ratón sobre el punto. La dirección de la ruta de herramienta se indica en la posición resaltada con una flecha. Al hacer clic con el botón izquierdo del ratón en un punto final de la ruta de herramienta resaltada, la posición resaltada se convierte en la posición de la herramienta actual. Para la rotación alrededor del centro del modelo, se utiliza el botón central del ratón. Para la rotación alrededor de un punto final de la ruta de herramienta, haga clic en el botón central lentamente dos veces sin mover el ratón y manteniendo pulsado el botón durante el segundo clic. Si el ratón está equipado con un botón adicional, se puede utilizar para ajustar el modelo y la ruta de herramienta a la vista actual.
La medición entre puntos es posible manteniendo pulsada la tecla Mayús mientras pulsa el botón izquierdo del ratón.
Además de la simulación normal, puede activar la casilla de verificación Material para mostrar material dentro de la simulación normal. También es posible mostrar la herramienta, la ruta de herramienta y el material de forma individual o juntos. Para ello, active o desactive las respectivas casillas de verificación Herramienta, Ruta de herramienta y Material.

Se muestra la simulación con herramienta y material

Se muestra la simulación con herramienta y ruta de herramienta
En la Simulación, es posible realizar un paso único a través de una ruta de herramienta, al hacer clic en los botones Siguiente y Anterior mientras la simulación se encuentra pausada; cada clic salta al punto siguiente o anterior en la ruta de herramienta.

Paso único en la simulación
Para obtener más información acerca de las opciones del Reproductor, consulte el tema de la Ayuda de Inventor HSM: Para utilizar el menú de comandos frecuentes del Simulador.