Pour isoler les résultats de conflit dans la vue de la scène

Pour isoler les résultats de conflit dans la vue de la scène

  1. Dans la fenêtre Clash Detective, cliquez sur l'onglet Résultats Paramètres d'affichage bouton Afficher/Masquer.
  2. Pour masquer tous les éléments qui gênent la visibilité des éléments conflictuels dans la vue de la scène, cochez la case Auto-révélation. Lorsque vous cliquez sur un résultat, vous pouvez voir le conflit en zoomant dessus sans qu'il soit nécessaire de vous déplacer.

    Affichage d'éléments conflictuels avec la case Auto-révélation désactivée

    Affichage d'éléments conflictuels avec la case Auto-révélation cochée

  3. Pour masquer tous les éléments ne participant à aucun conflit, sélectionnez l'option Masquer les autres éléments de la liste déroulante Isolement. Vous pouvez ainsi vous concentrer plus facilement sur les éléments conflictuels dans la vue de la scène.

    Affichage d'éléments conflictuels lorsque l'option Masquer les autres éléments n'est pas sélectionnée

    Affichage d'éléments conflictuels lorsque l'option Masquer les autres éléments est sélectionnée

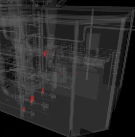
  4. Pour griser tous les éléments ne participant à aucun conflit, sélectionnez l'option Griser les autres éléments de la liste déroulante Isolement. Lorsque vous cliquez sur un résultat de conflit, Autodesk Navisworks affiche en gris les éléments qui n'entraînent aucun conflit.

    Affichage d'éléments conflictuels lorsque l'option Griser les autres éléments n'est pas sélectionnée

    Affichage d'éléments conflictuels lorsque l'option Griser les autres éléments est sélectionnée

  5. Pour appliquer la gradation transparente à tous les objets qui ne contribuent à aucun conflit, cochez la case Gradation transparente. Cette option fonctionne avec l'option Gradation des autres éléments ; elle affiche en transparence et en gris tous les éléments qui ne concourent pas au conflit. Vous déterminez le niveau de transparence souhaité dans l'Editeur d'options. Par défaut, une transparence de 85 % est définie.
    Conseil : Essayez d'appliquer cette option lorsque vous mettez en surbrillance tous les conflits dans la vue de la scène (en cochant la case Tout mettre en surbrillance). Vous observerez les conflits parmi les objets environnants.