Revit calcule une demande de charge dès qu'un facteur de charge est disponible pour un panneau/appareil électrique.

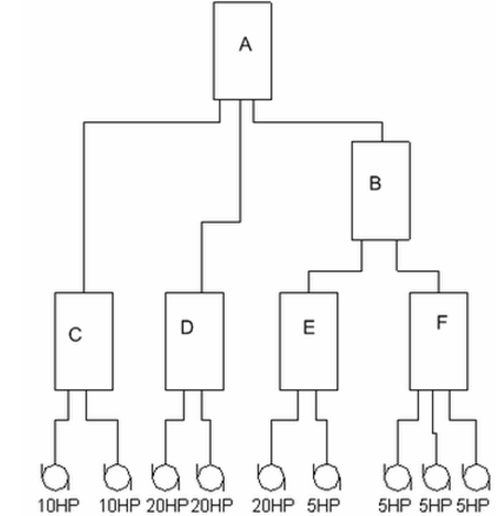
Exemple de calcul de demande de charge
Règle du facteur de charge
- Moteur le plus gros : 125 %
- 2ème moteur : 100 %
- 3ème moteur : 75 %
- 4ème moteur : 50 %
Demande de charges activée
- A : 1.25 * 20 + 1 * 20 +.75 * 20 + 0.5 * (10 + 10 + 5 + 5 + 5 + 5) = 80 HP
- B : 1.25 * 20 + 1 * 5 + 0.75 * 5 + 0.5 * (5 + 5) = 38.75 HP
- C : 1.25 * 10 + 1 * 10 = 22.5 HP
- D : 1.25 * 20 + 1 * 20 = 45 HP
- E : 1.25 * 20 + 1 * 5 = 30 HP