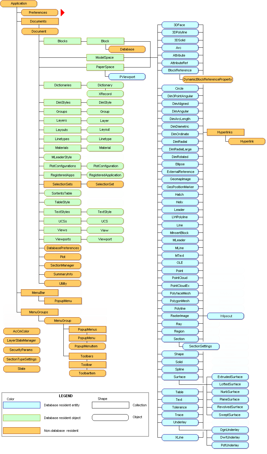
AutoCAD オブジェクトは、Application オブジェクトをルートとする階層構造で構成されます。
この階層構造の図を「オブジェクト モデル」といいます。オブジェクト モデルを見ると、どのオブジェクトから次のレベルのオブジェクトにアクセスできるかが分かります。次の図に、AutoCAD のオブジェクト モデルを示します。