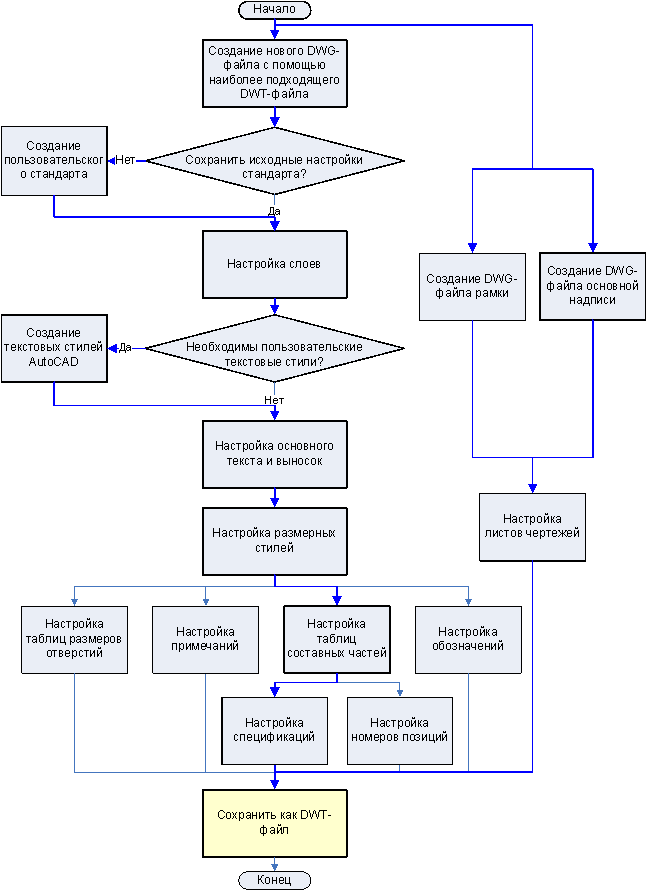
Пример настройки AutoCAD Mechanical — сохранение конфигурации в шаблоне

На каком этапе блок-схемы выполняется данная настройка?

Шаблон (.dwt)

Файл шаблона Company XYZ.dwt, содержащий все настройки и изменения стандарта, находится в папке шаблонов AutoCAD Mechanical по умолчанию. Для обеспечения соответствия стандартам предприятия все новые чертежи необходимо создавать из этого шаблона.