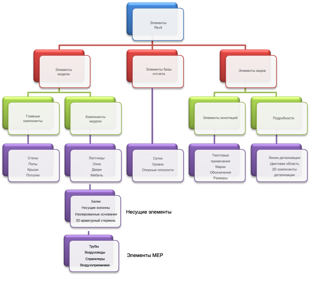
В Revit используются 3 типа элементов проектов: элементы модели, базовые элементы и элементы, относящиеся определенному виду. Элементы в Revit также относятся к семействам. Семейство содержит описание геометрии элемента и используемые для него параметры. Семейство определяет и контролирует каждый экземпляр элемента.
Примеры:
Элементы базы помогают определить содержание проекта. Например, это могут быть сетки, уровни и опорные плоскости.
Элементы вида отображаются только на видах, на которые они размещены. Они помогают описывать или документировать модели. Элементами, определяемыми на видах являются, например, размеры.

Имеется два типа элементов моделей:
Главные (или элементы основы) обычно сооружаются по месту на строительной площадке.
Примеры:
Компоненты модели — все типы элементов модели здания.
Примеры:
Имеются два типа элементов вида:
Такая реализация обеспечивает гибкость работы проектировщика. Элементы Revit непосредственно создаются и изменяются пользователем; программировать при этом не требуется. В Revit вы можете также определять новые параметрические элементы.
В Revit поведение элементов определяется их контекстом в модели здания. Контекст определяется способом создания компонента, а также тем, какие зависимости установлены с другими компонентами. Зачастую для наложения зависимостей ничего делать не нужно; они формируются в зависимости от действий пользователя. В других случаях можно управлять ими непосредственно. Например, можно зафиксировать размеры или выполнить выравнивание 2 стен.