Revit выполняет расчет предполагаемой нагрузки сразу после определения коэффициента спроса нагрузки для электрического устройства или панели.

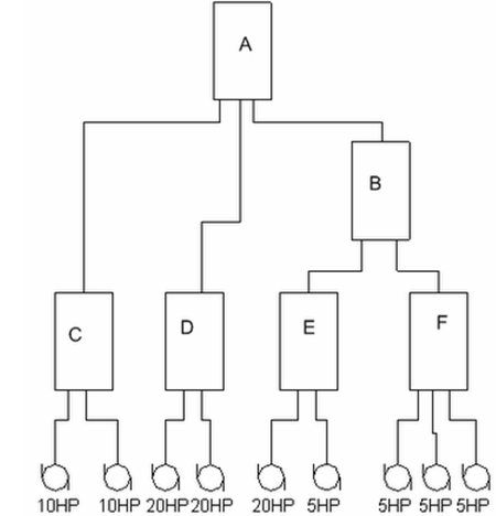
Пример расчета предполагаемой нагрузки
Правило задания коэффициента спроса нагрузки
- Наиболее мощный двигатель: 125 %
- 2-й двигатель: 100 %
- 3-й двигатель: 75 %
- 4-й двигатель: 50 %
Значения спроса нагрузки
- A: 1,25* 20 + 1 *20 + 0,75 * 20 + 0,5 * (10 + 10 + 5 + 5 + 5 + 5) = 80 л.с.
- B: 1,25*20 + 1* 5 + 0,75 * 5 + 0,5 * (5 + 5) = 38,75 л.с.
- C: 1,25 * 10 + 1 * 10 = 22,5 л.с.
- D: 1,25* 20 + 1 * 20 = 45 л.с.
- E: 1,25* 20 + 1 * 5 = 30 л.с.