在 AEC 标注样式中,可以定义使用此 AEC 标注样式以关联方式标注的对象上的点。对每个对象可用的点取决于对象特性。例如,在墙中可以标注长度、宽度、墙构件以及墙洞口。在窗中,可以标注最大洞口宽度和最小洞口宽度,以及窗中心。
每个AEC 标注最多可拥有 10 条尺寸链。每条链可包含样式中指定的对象的标注点。
示例 1:创建一个仅包含一条链的 AEC 标注样式。此链包含墙长度和墙交点,以及墙内洞口的最大洞口宽度。

单一 AEC 标注链示例
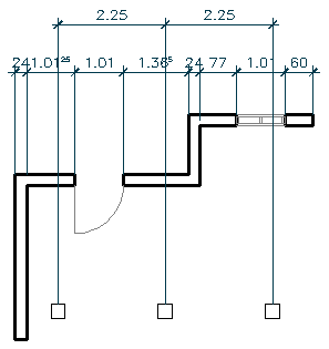
示例 2:创建一个专为标注墙而设计的 AEC 标注,但墙标注点分布在 4 条不同的链中。

四条 AEC 标注链示例
示例 3:创建一个 AEC 标注样式,在一条链上标注建筑中的墙长,在另一条链上标注建筑中的一行结构柱。

两条 AEC 标注链示例
下列准则有助于创建 AEC 标注样式: