關於規劃 AutoCAD Mechanical Toolset

規劃 AutoCAD Mechanical toolset 可在您開始繪製前建立設定。

首先以 AutoCAD Mechanical toolset 隨附的其中一個內建樣板為基礎建立圖面。這些樣板符合國際製圖標準。如果貴公司使用的是變更的製圖標準,請使用與該標準相對應的樣板,根據您的需求修改設定,並儲存新樣板。

「選項」對話方塊可以管理規劃設定,特別是在「AM:標準」頁籤中。此對話方塊中的設定可大致分類為系統範圍的設定和圖面範圍的設定。程式將系統範圍的設定儲存在 Windows 登錄中,並將其套用至開啟的所有圖面。程式用您建立的樣板儲存圖面範圍的設定。在「選項」對話方塊內, 圖示指示這些設定。

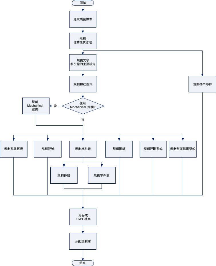
此對話方塊中有許多規劃設定,使其能夠建立數個規劃工作流程。下表展示了一個高水準的規劃流程圖,該圖考量了不同規劃作業之間的相關性,並提供了適用於大多數情況的工作流程。按一下流程圖中的方塊可顯示相關資訊。

關於選取製圖標準 常見問題:什麼是自動性質管理? 關於規劃文字和引線的主要設定 關於規劃標註型式 關於規劃標準零件圖庫 關於規劃 Mechanical 結構 關於規劃孔註解表的配置 關於規劃符號 關於規劃材料表 關於規劃圖紙 關於 AutoCAD Mechanical toolset 中的詳圖型式 關於 AutoCAD Mechanical toolset 中的剖面視圖型式 關於設置標準式件號 關於設置標準式零件表 關於分發規劃檔

完成系統規劃之後,將產生一個新 .dwt 檔 (圖面樣板) 及一些其他檔案,例如包含自訂標題欄框、自訂零件表等的 .dwg (圖面) 檔。將這些檔案複製到其他執行 AutoCAD Mechanical toolset 的電腦上相應的資料夾中。或者,您可將這些檔案複製到共用資料夾中,並使用「選項」對話方塊上的「檔案」頁籤指向它們。

連結到流程的主題包括: