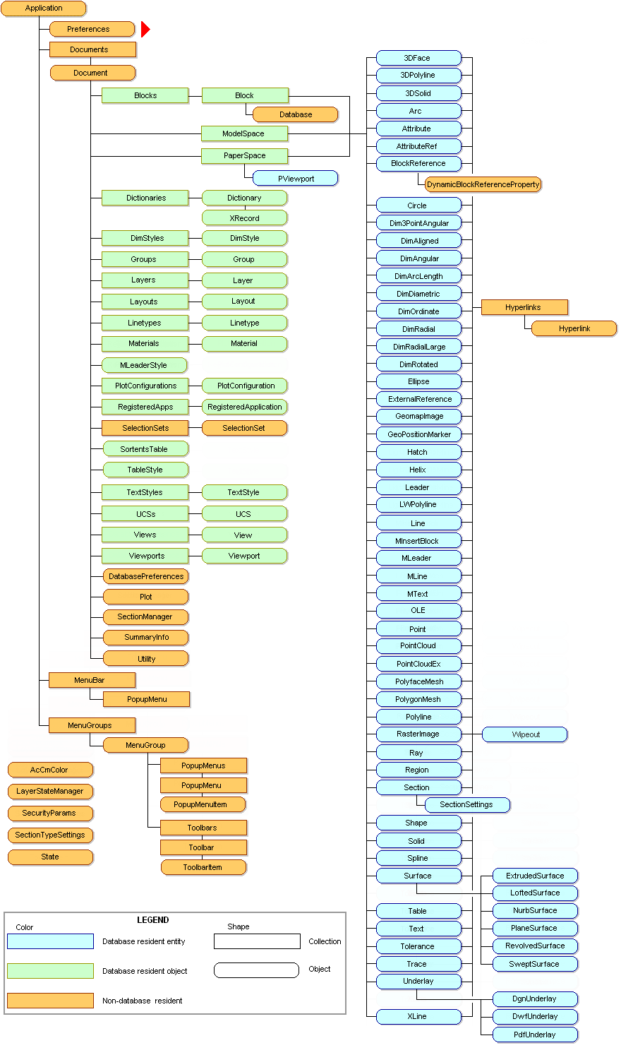
Object Model (ActiveX)

Click on a class in the image to open its associated topic.

Application Preferences Preferences Object Model Documents Document AcCmColor LayerStateManager SecurityParams SectionTypeSettings State MenuBar PopupMenu MenuGroups MenuGroup PopupMenus PopupMenu PopupMenuItem Toolbars Toolbar ToolbarItem Blocks Block Database ModelSpace PaperSpace PViewport Dictionaries Dictionary XRecord DimStyles DimStyle Groups Group Layers Layer Layouts Layout Linetypes Linetype Materials Material MLeaderStyle PlotConfigurations PlotConfiguration RegisteredApplications RegisteredApplication SelectionSets SelectionSet SortentsTable TableStyle TextStyles TextStyle UCSs UCS Views View Viewports Viewport DatabasePreferences Plot SectionManager SummaryInfo Utility 3DFace 3DPolyline 3DSolid Arc Attribute AttributeReference BlockReference DynamicBlockReferenceProperty Circle Dim3PointAngular DimAligned DimAngular DimArcLength DimDiametric DimOrdinate DimRadial DimRadialLarge DimRotated Hyperlinks Hyperlink Ellipse ExternalReference GeomapImage GeoPositionMarker Hatch Helix Leader LightweightPolyline Line MInsertBlock MLeader MLine MText OLE Point PointCloud PointCloudEx PolyfaceMesh PolygonMesh Polyline Raster Wipeout Ray Region Section SectionSettings Shape Solid Spline Surface ExtrudedSurface LoftedSurface NurbSurface PlaneSurface RevolvedSurface SweptSurface Table Text Tolerance Trace Underlay DgnUnderlay DwfUnderlay PdfUnderlay XLine