Fügen Sie weitere Hydraulik-Betriebsmittel ein, um das Hydraulikdiagramm abzuschließen.
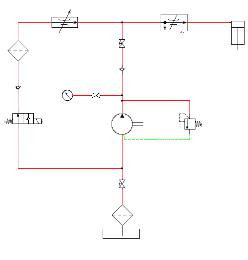
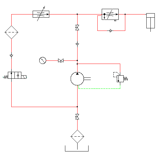
Im Rest der Hydraulik-Zeichnung werden ein Druckmesser und ein Rückschlagventil links neben der Pumpe eingefügt. Dann werden Geräte (Zylinder, Drosseln, Filter, Rückschlagventil und 2-Wege-Ventil) oben in der Zeichnung eingefügt.
Einfügen von Symbolen


. Finden
Einfügepunkt angeben:
Platzieren Sie den Druckmesser ganz links (und etwas oberhalb) von der Pumpe.
Betriebsmittel-Kennzeichnung: MTR1
Beschreibung: Zeile 1: Druckmesser
Klicken Sie auf OK.


. Finden
Einfügepunkt angeben:
Platzieren Sie das Ventil rechts neben dem Druckmesser.


. Finden
Drahtstart angeben oder [Drahttyp/X=verbindungen anzeigen]:
Wählen Sie den rechten Verbindungspunkt am Druckmesser.
Drahtende angeben oder [Fortfahren]:
Ziehen Sie die Leitung nach rechts, und klicken Sie auf den linken Verbindungspunkt am Ventil.
Drahtstart angeben oder [Verschieben/Drahttyp/X=Verbindungen anzeigen]:
Wählen Sie den rechten Verbindungspunkt am Ventil.
Drahtende angeben oder [Fortfahren]:
Ziehen Sie die Leitung nach rechts, klicken Sie auf die vertikale Leitung, und klicken Sie mit der rechten Maustaste.



. Finden
| Symbol | Einzufügendes Symbol |
|---|---|
|
2-Wege-Ventile |
|
Allgemeine Ventile |
|
Filter |
|
Drosseln |
|
Drosseln |
|
Zylinder |


. Finden



. Finden
Einfügepunkt angeben: Platzieren Sie das Ventil unterhalb der Drossel


. Finden

Das Hydraulik-Stromlaufplandiagramm ist fertig.
Wenn Sie eine Pneumatikzeichnung erstellen möchten, verwenden Sie das Werkzeug Pneumatik-Betriebsmittel einfügen in der Werkzeugleiste
Betriebsmittel einfügen. Sehen Sie sich dazu auch die Demodatei für eine Pneumatikzeichnung (Demo03.dwg) im Projekt Extra Library Demo an.