
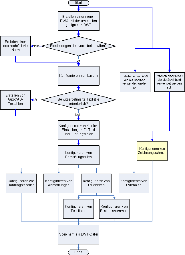
Das Unternehmen möchte die Vorteile des Befehls AMTITLE nutzen. Aus diesem Grund ändert das Unternehmen die vorhandenen LISP-Routinen so, dass sie diesen Befehl verwenden, nachdem den Schriftfeldern und Rahmen die entsprechenden Informationen hinzugefügt wurden.
Das Unternehmensschriftfeld "Company TB.dwg" wird in der Dropdown-Liste mit den Schriftfeldern bereitgestellt. Die Rahmen des Unternehmens, A4L (A4 Querformat), A4P (A4 Hochformat), A3, A2 und A1.dwg, werden in der Dropdown-Liste mit dem Papierformat bereitgestellt.
Das Schriftfeld und die Rahmen des Unternehmens werden in allen Zeichnungen angezeigt. Der Befehl AMTITLE wird verwendet, um basierend auf der Objektauswahl den empfohlenen Maßstab zu berechnen.